AI产品经理:你更适合哪一种?
大模型产品经理 vs AI应用产品经理:你更适合哪一种?

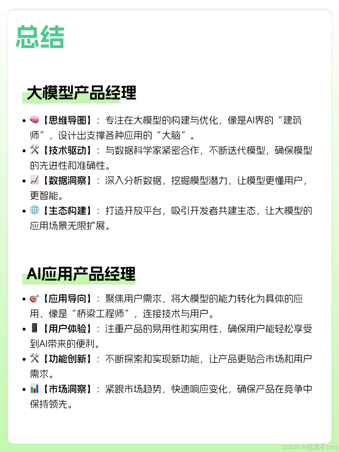
在AI的浪潮中,有两类产品经理正引领着技术的潮流,他们分别是大模型产品经理和AI应用产品经理。那么,你更适合哪一种呢?让我们一起探索一下吧!
【大模型产品经理】
他们是AI技术的幕后英雄,专注于大规模预训练模型的开发与优化。他们需要深入理解机器学习和深度学习的基本原理,熟悉大规模模型的训练和优化技术,同时具备出色的数据分析和问题解决能力。如果你热爱技术,喜欢挑战,擅长跨部门协作,那么你可能就是大模型产品经理的不二人选!
岗位职责:
【模型开发与优化】:作为AI技术的核心,负责打造和提升大规模预训练模型,确保它们既强大又高效。
【数据管理与技术路线】:精心管理数据集,制定技术发展蓝图不断评估和提升模型表现。
【跨团队合作】:与数据科学家、工程师、业务团队等携手,确保模型开发与应用完美契合业务需求。
技能要求
深入理解机器学习和深度学习的基本原理。
熟悉大规模模型的训练和优化技术。
良好的数据分析和问题解决能力。
出色的沟通和跨部门协作能力。
就业方向:
【科技巨头】:Google、Microsoft、Facebook…
【Al独角兽】:OpenAl、DeepMind、MoonShot、MiniMax…
【云计算公司】:AWS、Google Cloud、阿里云……
【金融科技公司】:蚂蚁金服、PayPa……
【AI应用产品经理】
他们是AI技术的创新先锋,负责将AI技术应用于具体业务场景,设计并开发解决实际问题的AI产品或功能。他们需要具备良好的产品设计和用户体验设计能力,强大的需求分析和市场洞察能力,以及出色的项目管理和团队协作能力。如果你对市场敏感,善于洞察用户需求,并且热衷于产品创新,那么AI应用产品经理的岗位可能更适合你!
岗位职责:
【AI产品设计与开发】:作为AI技术与业务的桥梁员责设计并开发能够解决实际问题的AI产品或功能,让技术落地生根。
【需求分析与用户体验】:深入分析用户需求,设计卓越的用户体验,并与技术团队紧密合作,不断送代优化产品。
【市场推广策略】:制定并执行产品推广策略,推动市场增长,让AI技术的商业价值最大化
技能要求
熟悉AI技术的原理、应用场景和业务价值。
良好的产品设计和用户体验设计能力。
强大的需求分析和市场洞察能力。
出色的项目管理和团队协作能力。
就业方向:
【互联网公司】:腾讯、阿里巴巴、字节跳动……
护
【科技金融公司】:蚂蚁金服、PayPa…
面【医疗健康公司】:平安好医生、阿里健康·
【零售电商】:亚马逊、京东、拼多多……

AI产品经理,0基础小白入门指南
作为一个零基础小白,如何做到真正的入局AI产品?
什么才叫真正的入局?
是否懂 AI、是否懂产品经理,是否具备利用大模型去开发应用能力,是否能够对大模型进行调优,将会是决定自己职业前景的重要参数。
你是否遇到这些问题:
1、传统产品经理
- 不懂Al无法对AI产品做出判断,和技术沟通丧失话语权
- 不了解 AI产品经理的工作流程、重点
2、互联网业务负责人/运营
- 对AI焦虑,又不知道怎么落地到业务中想做定制化AI产品并落地创收缺乏实战指导
3、大学生/小白
- 就业难,不懂技术不知如何从事AI产品经理想要进入AI赛道,缺乏职业发展规划,感觉遥不可及
为了帮助开发者打破壁垒,快速了解AI产品经理核心技术原理,学习相关AI产品经理,及大模型技术。从原理出发真正入局AI产品经理。
这里整理了一些AI产品经理学习资料包给大家
📖AI产品经理经典面试八股文
📖大模型RAG经验面试题
📖大模型LLMS面试宝典
📖大模型典型示范应用案例集99个
📖AI产品经理入门书籍
📖生成式AI商业落地白皮书
🔥作为AI产品经理,不仅要懂行业发展方向,也要懂AI技术,可以帮助大家:
✅深入了解大语言模型商业应用,快速掌握AI产品技能
✅掌握AI算法原理与未来趋势,提升多模态AI领域工作能力
✅实战案例与技巧分享,避免产品开发弯路
这份《AI产品经理学习资料包》已经上传CSDN,还有完整版的大模型 AI 学习资料,朋友们如果需要可以微信扫描下方CSDN官方认证二维码免费领取【保证100%免费】
资料包: 完整版本链接获取
👉[CSDN大礼包🎁:《
AI产品经理学习资料包》免费分享(安全链接,放心点击)]👈

