CExercise04_1位运算符_1 用位运算符判断某个整数是否为奇数
题目:
用位运算符实现以下算法
定义一个函数,判断某个整数是否为奇数。
分析:

代码
 
#define _CRT_SECURE_NO_WARNINGS
#include <stdio.h>
#include <stdbool.h>
/*
用位运算符实现以下算法
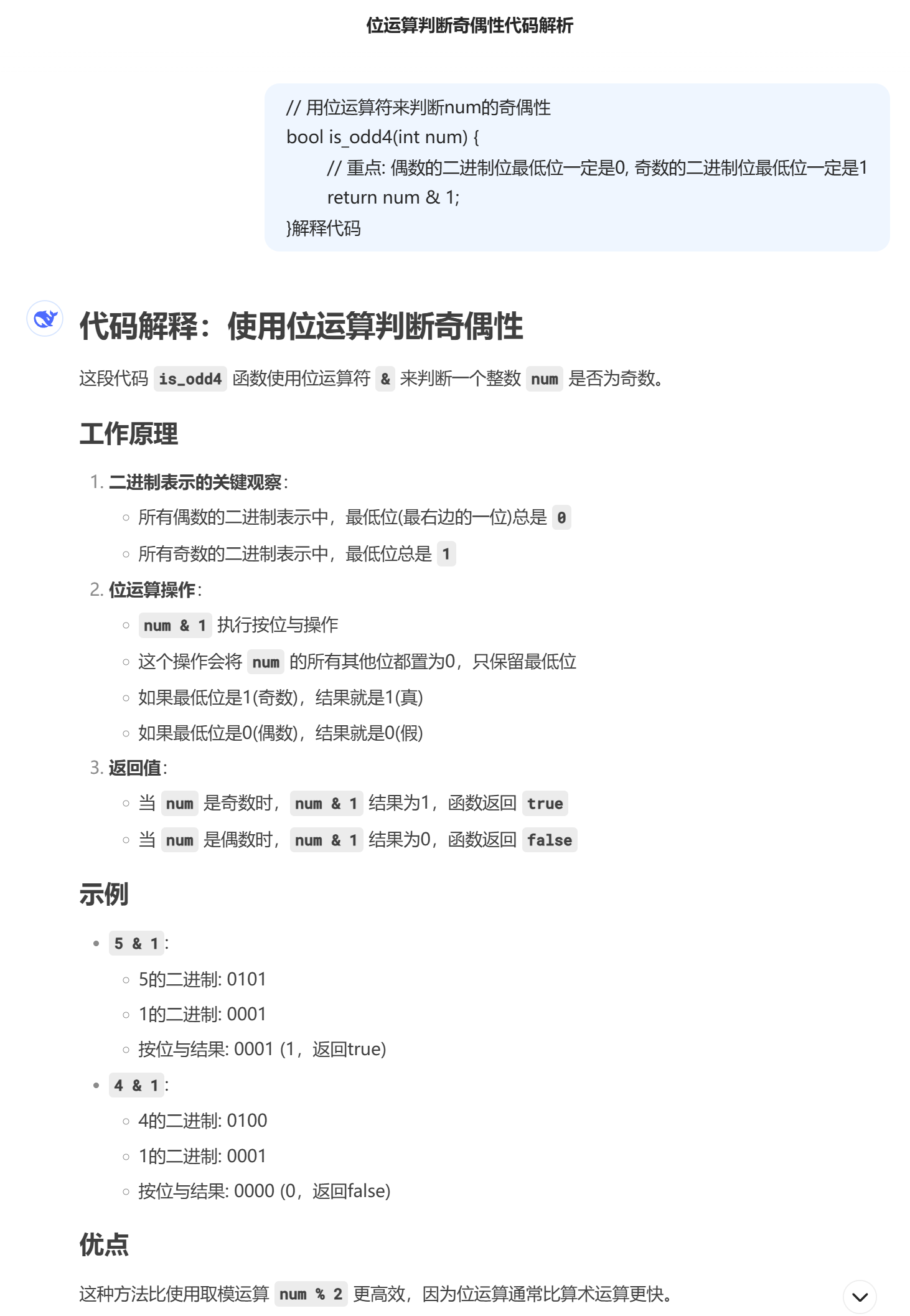
定义一个函数,判断某个整数是否为奇数。*/// 用位运算符来判断num的奇偶性bool is_odd4(int num) {// 重点: 偶数的二进制位最低位一定是0, 奇数的二进制位最低位一定是1return num & 1;}int main() {int number;printf("请输入一个整数: ");scanf("%d", &number);if (is_odd4(number)) {printf("%d 是奇数\n", number);}else {printf("%d 是偶数\n", number);}return 0;}疑问

解决方案总结:
:
