将 PyTorch Model 用可视化方法浏览 torchview,onxx, netron, summary | 撰写论文 paper
将 PyTorch Model 用可视化方法浏览
- torchview
- 文档
- 代码
- 图像示例
- 特点
- onnx, netron
- 导出 model 的 onnx 文件
- 示例
- 特点
- torchinfo summary
- 图片示例
- 特点
- nn-svg
- 使用
- 开源项目
- 特点
使用 PyTorch 构建的 Model,想要查看网络的图形,那么有以下方法,最终可视化效果最好的是:torchview; 对于优秀论文中的神经网络图则主要是通过 PPT 等更自由的工具手绘的1。
torchview
文档
https://mert-kurttutan.github.io/torchview/tutorial/example_introduction/
需要安装:
- graphviz, 并保证 dot.exe 在 PATH 路径
- torchview
代码
def export_model_graph(model, input_sample, directory, filename = "model_graph", format = "svg", scale=5.0):'''Export model as image with torchviewhttps://mert-kurttutan.github.io/torchview/reference/torchview/#torchview.torchview.draw_graph'''model_graph = draw_graph(model, input_size=input_sample.shape, expand_nested=True, directory=directory)model_graph.visual_graph.node_attr["fontname"] = "Helvetica"model_graph.resize_graph(scale=scale) # scale as per the view# https://graphviz.readthedocs.io/en/stable/api.html#graphviz.Graphmodel_graph.visual_graph.render(filename=filename, directory=directory, format=format)filepath = os.path.join(directory, "%s.%s" % (filename, format))if not os.path.exists(filepath):raise BaseException("Error on export torchview graph %s" % filepath)return filepath
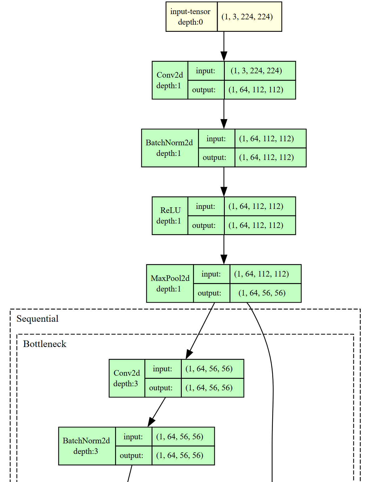
图像示例

特点
清晰直观,信息丰富。
onnx, netron
https://onnx.ai/
https://github.com/lutzroeder/netron/tree/
导出 model 的 onnx 文件
def export_onnx_archive(model, filepath, input_sample):'''Export model as onnx format filehttps://pytorch.org/docs/stable/onnx.html'''is_training = Falseif model.training:# view the network graph in onnx format# https://pytorch.org/docs/stable/onnx.htmlmodel.eval()is_training = Truetorch.onnx.export(model, # model to export(input_sample,), # inputs of the model,filepath, # filename of the ONNX modelinput_names=["input"], # Rename inputs for the ONNX modeldynamo=True # True or False to select the exporter to use)if not os.path.exists(filepath):raise BaseException("File %s not found" % filepath)if is_training:model.train()
示例

特点
识别更多模型的信息。
缺点:
- 需要额外导出 onnx model
- 并没有 torchview 直观
torchinfo summary
from torchinfo import summary
logger.info(summary(resnet_model_50, verbose=0))
图片示例

特点
是文本的形式,简洁依赖少。
缺点:
- 表现力不如 torchview
nn-svg
使用
https://www.chatopera.com/files/nn-graph/index.html

开源项目
https://github.com/alexlenail/NN-SVG
特点
- 生成和论文中类似的风格的图片
https://datascience.stackexchange.com/questions/66343/drawing-neural-network-diagram-for-academic-papers ↩︎
