硬件工程师笔记——电子器件汇总大全
目录
1、电阻
工作原理
欧姆定律
电阻的物理本质
一、限制电流
二、分压作用
三、消耗电能(将电能转化为热能)
2、压敏电阻
伏安特性
1. 过压保护
2. 电压调节
3. 浪涌吸收
4. 消噪与消火花
5. 高频应用
3、电容
工作原理
(1)电荷的存储
(2)电场的形成
电容充放电过程
一、储能功能
二、滤波功能
三、耦合功能
四、旁路功能
五、定时功能
六、振荡功能
4、电感
工作原理
(1)磁场的产生
(2)电磁感应
电感充放电过程
一、储能功能
二、滤波功能
三、阻流功能
四、振荡功能
五、耦合功能
六、匹配功能
七、感性负载功能
5、二极管
工作原理
二极管的伏安特性
一、整流功能
二、钳位功能
三、续流功能
四、开关功能
五、稳压功能
六、调制和解调功能
6、三极管(BJT)
工作原理
三极管的特性曲线
一、放大功能
二、开关功能
三、振荡功能
四、调制和解调功能
五、稳压功能
六、混频功能
七、电流镜功能
八、电流放大和电压放大功能
九、阻抗变换功能
十、温度传感器功能
7、MOS管
工作原理
一、开关功能
二、放大功能
三、功率控制
四、高频应用
五、电压控制功能
六、保护功能
七、阻抗匹配功能
八、温度检测功能
九、逻辑门功能
十、电流镜功能
总结
8、晶振
1. 时钟信号源
2. 频率参考源
3. 同步信号源
4. 稳定信号源
5. 时序控制
9、光耦
光耦的工作原理
1. 电气隔离
2. 信号传输
3. 抗干扰能力强
4. 保护作用
5. 逻辑电平转换
10、IGBT
工作原理
1. 电子开关功能
2. 控制电流
3. 降低功率损耗
4. 承载大电流
5. 高效电能转换
11、继电器
工作原理
(1)电路控制
(2)信号放大
(3)隔离保护
(4)逻辑控制
12、磁珠
工作原理
1. 抑制高频噪声
2. 信号完整性保护
3. 电源滤波
4. 电源隔离
5. 去耦
6. 高频信号传输
7. 电磁兼容性(EMC)
磁珠与电感的区别
总结
13、可控硅(SCR)
工作原理
1. 可控整流功能
2. 交流调压功能
3. 逆变功能
4. 过流保护功能
5. 无触点开关功能
6. 功率因数校正功能
7. 斩波功能
8. 相位控制功能
14、线性稳压器(LDO)
工作原理
基本组成
工作原理
1. 电压稳定功能
2. 低降压(Dropout Voltage)特性
3. 低噪声和高纹波抑制
4. 快速响应
5. 过流保护和过热保护
6. 可调输出电压
7. 低功耗
8. 小尺寸封装
总结
硬件工程师笔试面试相关文章链接
1、电阻

工作原理
欧姆定律
电阻的工作原理可以用欧姆定律来描述。欧姆定律指出,通过电阻的电流 I 与电阻两端的电压 V 成正比,与电阻的阻值 R 成反比,即:I=V/R
电压(V):是电势差,表示电场力推动电荷移动的能力。
电流(I):是单位时间内通过导体横截面的电荷量。
电阻(R):是材料对电流的阻碍程度。
电阻的物理本质
电阻的阻值是由其材料的电阻率、长度和横截面积决定的,其关系可以用以下公式表示:
R:电阻的阻值。
ρ:材料的电阻率,是材料固有的物理属性,单位是欧姆·米(Ω·m)。
L:电阻的长度,单位是米(m)。
A:电阻的横截面积,单位是平方米(m²)。
从这个公式可以看出,电阻的阻值与材料的电阻率和长度成正比,与横截面积成反比。因此,材料的电阻率越大、长度越长、横截面积越小,电阻的阻值就越大。
一、限制电流
1. 原理
电阻的大小用欧姆(Ω)来表示。根据欧姆定律,电流I = 电压U/电阻R。当电阻接入电路时,它会阻碍电流的通过。例如,在一个简单的直流电路中,电源电压为10V,如果电路中没有电阻,电流会非常大(假设导线电阻可以忽略不计),这可能会损坏电源或其他电路元件。但如果接入一个100Ω的电阻,那么电流I = 10V/100Ω = 0.1A,这样就将电流限制在一个相对安全的范围内。
2. 应用实例
在给发光二极管(LED)供电的电路中,LED的正向导通电压通常在1.83.3V左右,而电源电压可能更高。为了防止LED因电流过大而烧毁,需要串联一个合适的电阻来限制电流。比如,电源电压为5V,LED的正向导通电压为2V,假设LED的额定电流为20mA(0.02A),根据欧姆定律,串联电阻R =(电源电压LED导通电压)/LED电流 =(5V2V)/0.02A = 150Ω。这样,电阻就限制了通过LED的电流,使其能够正常工作。
二、分压作用
1. 原理
在串联电路中,电阻会按照其阻值大小分配电压。假设电路中有两个电阻R1和R2串联,电源电压为U,那么R1两端的电压U1 = U×R1/(R1 + R2),R2两端的电压U2 = U×R2/(R1 + R2)。电阻越大,其两端分得的电压就越高。
2. 应用实例
在一些电子设备的电源电路中,需要将较高的电源电压降低到合适的电平来给某些芯片供电。例如,电源电压为12V,而芯片的工作电压为5V。可以通过两个电阻串联来实现分压。如果选择R1 = 1kΩ,R2 = 2kΩ,那么R2两端的电压U2 = 12V×2kΩ/(1kΩ + 2kΩ)= 8V。虽然这个例子中分压后的电压没有达到5V,但通过合理选择电阻值,就可以得到所需的电压,从而为芯片提供合适的工作电压。
三、消耗电能(将电能转化为热能)
1. 原理
当电流通过电阻时,电阻会发热。这是因为电阻内部的自由电子在电场的作用下定向移动,与电阻材料中的原子或离子发生碰撞,从而将电能转化为热能。根据焦耳定律,热量Q = I²Rt,其中I是电流,R是电阻,t是通电时间。电阻越大,电流越大,通电时间越长,产生的热量就越多。
2. 应用实例
电热毯就是利用电阻的这一特性来工作的。电热毯内部有电热丝,电热丝是一种电阻值较大的导体。当电流通过电热丝时,电热丝发热,从而为使用者提供热量。另外,在一些电路保护装置中,如过流保护电路,当电流过大时,电阻会因为发热而熔断,从而切断电路,保护电路中的其他元件不受损坏。
2、压敏电阻

压敏电阻(MOV,Metal Oxide Varistor)是一种重要的电子元件,具有非线性电压电流特性,主要用于电路中的过压保护、电压调节等功能
工作原理
压敏电阻的工作原理基于其非线性伏安特性。当施加在压敏电阻两端的电压低于其阈值电压时,压敏电阻呈现高阻态,漏电流极小;当电压超过阈值时,其阻值迅速下降,电流急剧增加,从而将电压钳制在一个较低的水平。
选型要点
选择压敏电阻时,需要考虑以下参数:
压敏电压:在规定电流下压敏电阻两端的电压。
最大持续工作电压:压敏电阻能够长期承受的最大电压。
最大钳位电压:在标准脉冲电流下压敏电阻呈现的电压。
通流量:压敏电阻能够承受的最大浪涌电流。
伏安特性

1.压敏电阻特性是一条对称的非线性曲线
2.当外加电压较低时,流过电阻的电流很小,压敏电阻器呈高阻状态;
3.当外加电压达到或超过压敏电压Vc时,压敏电阻器的阻值急剧下降并迅速导通,其工作电流会增加几个数量级,从而有效地保护了电路中的其他元件不会因过压而损坏。
1. 过压保护
压敏电阻的主要功能之一是保护电路免受瞬态过电压的损害。当电路中出现过电压时,压敏电阻的阻值会迅速下降,从而将过电压钳制在一个相对固定的电压值,保护后级电路。
2. 电压调节
压敏电阻可以用于电压调节,通过其非线性特性,将电压稳定在一个特定范围内。
3. 浪涌吸收
压敏电阻能够吸收电路中的浪涌电流和电压,防止这些瞬态信号对敏感元件造成损害。
4. 消噪与消火花
在一些应用中,压敏电阻还用于消除电路中的噪声和火花,提高电路的稳定性。
5. 高频应用
某些类型的压敏电阻适用于高频电路,用于保护高频信号线路。
3、电容


工作原理
电容(电容器)是一种能够存储和释放电能的电子元件,其工作原理基于电场的存储与释放。
电容的基本结构由两个平行的导体板(称为极板)和它们之间的绝缘介质组成。
电容的工作原理
电容的工作原理基于电场的形成和电荷的存储。当电容的两个极板分别连接到电源的正负极时,会发生以下过程:
(1)电荷的存储
当电源施加电压时,正极板会积累正电荷,负极板会积累负电荷。这些电荷会在极板之间形成一个电场。
电场的强度与极板之间的电压成正比,与极板之间的距离成反比。绝缘介质的作用是增强电场的强度,从而提高电容的储能能力。
(2)电场的形成
电场是电荷之间的力的作用区域。在电容中,正负电荷分别聚集在两个极板上,它们之间产生静电吸引力,形成一个稳定的电场。
电场的能量存储在绝缘介质中,当电源断开时,这些能量可以被释放出来。
电容的基本公式
电容的基本公式如下:C=Q/V
其中:
C:电容的容量,单位是法拉(F)。
Q:极板上的电荷量,单位是库仑(C)。
V:极板之间的电压,单位是伏特(V)。
从这个公式可以看出,电容的容量C表示电容存储电荷的能力。容量越大,存储的电荷量就越多,电压变化就越小。
电容的物理本质
电容的容量 C还可以通过以下公式表示:
其中:
C:电容的容量。
:绝缘介质的介电常数,表示介质对电场的增强能力。
A:极板的面积。
d:极板之间的距离。
从这个公式可以看出,电容的容量与极板面积A成正比,与极板之间的距离d成反比,与绝缘介质的介电常数成正比。
电容充放电过程
电容的充放电过程是电场能量的存储和释放过程。当电容充电时,电流从电源流向电容,极板上的电荷逐渐增加,电压逐渐升高。当电容放电时,极板上的电荷通过电路释放,电压逐渐降低。
电容的充放电过程可以用以下公式描述:
其中:
V(t):电容在时间 t 时的电压。
V0:电源电压。
R:与电容串联的电阻。
C:电容的容量。
t:时间。
从这个公式可以看出,电容的充电过程是一个指数增长过程,放电过程是一个指数衰减过程。时间常数 RC 决定了充放电的速度,RC 越大,充放电速度越慢。
一、储能功能
1. 原理
电容由两个相互靠近但又不直接接触的导体(电极)组成,中间有绝缘介质。当电容两端加上电压时,电极上会分别积累正电荷和负电荷,从而存储电能。其存储的电能公式为 ,其中 C 是电容的容量,V 是电容两端的电压。
2. 应用实例
在电源电路中,电容可以用来平滑电源电压。例如,开关电源在工作时,电压可能会有波动。通过在电源输出端并联一个大容量的电解电容,可以将电能存储起来,在电压下降时释放电能,从而减小电压的波动,使输出电压更加稳定。
在一些需要瞬间大电流的设备中,如相机的闪光灯,电容可以预先充电,然后在需要时快速释放电能,为闪光灯提供瞬间大电流。
二、滤波功能
1. 原理
电容对不同频率的信号有不同的响应。对于高频信号,电容的阻抗较小,可以将其短路;对于低频信号,电容的阻抗较大,可以起到隔离的作用。因此,电容可以用来滤除电路中的高频噪声或脉冲信号。
2. 应用实例
在音频电路中,电容可以滤除电源中的高频噪声,避免噪声干扰音频信号。例如,在耳机放大器电路中,通常会在电源输入端并联一个电容,将电源中的高频噪声滤除,从而提高音频信号的质量。
在数字电路中,电容可以用于滤除电源中的脉冲干扰,确保数字信号的稳定传输。
三、耦合功能
1. 原理
耦合电容可以将一个电路的信号传递到另一个电路,同时阻止直流信号的通过。这是因为电容对直流信号的阻抗为无穷大,而对交流信号的阻抗较小。
2. 应用实例
在多级放大电路中,耦合电容可以将前一级放大电路的交流信号传递到后一级放大电路,同时阻止直流偏置电压的传递,从而保证每一级放大电路的正常工作。例如,在音频放大器中,耦合电容可以将前一级放大后的音频信号传递到下一级放大电路,同时避免直流偏置电压对后一级电路的影响。
四、旁路功能
1. 原理
旁路电容可以为电路中的高频信号提供一个低阻抗路径,从而将高频信号旁路掉。它通常并联在电源和地之间,可以有效抑制电源中的高频噪声。
2. 应用实例
在集成电路(IC)的电源引脚附近,通常会并联一个旁路电容。例如,在微控制器(MCU)的电源引脚和地之间并联一个0.1μF的瓷片电容,可以有效滤除电源中的高频噪声,提高电路的抗干扰能力。
五、定时功能
1. 原理
电容的充电和放电时间与电容的容量和电路中的电阻有关。通过合理选择电容和电阻的值,可以实现定时功能。其充电时间常数公式为 ,其中 R 是电阻,C 是电容。
2. 应用实例
在555定时器电路中,电容和电阻可以组成一个定时电路,用于产生脉冲信号。例如,在一个简单的延时电路中,通过选择合适的电容和电阻值,可以实现几秒到几分钟的延时功能,常用于延时开关或定时报警器等场合。
六、振荡功能
1. 原理
电容和电感可以组成LC振荡电路,产生特定频率的振荡信号。振荡频率公式为
,其中 L 是电感,C 是电容。
2. 应用实例
在无线通信设备中,LC振荡电路可以产生高频振荡信号,用于发射和接收无线信号。例如,在调频(FM)收音机中,LC振荡电路可以产生与广播电台频率相同的振荡信号,从而实现信号的接收和解调。
电容的功能非常广泛,它在电子电路中起着不可或缺的作用,不仅可以用于信号处理和电源管理,还可以实现定时、振荡等多种功能。
4、电感


电感:稳态看频域,瞬态时域
工作原理
电感(电感器)是一种能够存储和释放磁场能量的电子元件,其工作原理基于电磁感应现象。
电感的基本结构通常是一个绕在磁芯上的导电线圈。磁芯可以是空气、铁氧体、硅钢片等材料,不同的磁芯材料会影响电感的性能。电感的形状和尺寸多种多样,常见的有环形电感、螺线管电感等。
电感的工作原理
电感的工作原理基于法拉第电磁感应定律和楞次定律,其核心是磁场的产生和变化。
(1)磁场的产生
当电流通过电感线圈时,线圈周围会产生磁场。磁场的强度与电流的大小和线圈的匝数成正比。磁场的能量存储在磁芯和周围的空间中。
(2)电磁感应
根据法拉第电磁感应定律,当磁场发生变化时,会在电感线圈中感应出电动势(电压)。感应电动势的大小与磁场变化的速率成正比,方向由楞次定律决定,即感应电动势的方向总是试图阻止磁场的变化。
法拉第电磁感应定律
当穿过闭合回路的磁通量发生变化时,回路中就会产生感应电动势。感应电动势的大小与磁通量的变化率成正比。用数学公式表示为:
其中,表示感应电动势,单位是伏特(V);
表示磁通量,单位是韦伯(Wb);
t 表示时间,单位是秒(s)。负号表示感应电动势的方向与磁通量变化的方向相反,这符合楞次定律,即感应电流总是阻碍引起感应电流的磁通量的变化。
磁通量的概念
磁通量是描述磁场穿过某一面积的物理量。对于一个面积为 S 、与磁场方向夹角为θ的平面,磁通量可以表示为:
其中,B 是磁场强度,单位是特斯拉(T)。当平面与磁场方向垂直时,θ=0,cosθ=1,磁通量最大,;当平面与磁场方向平行时,θ=90°,cosθ=0,磁通量为零。
数学表达式为:
其中:
e:感应电动势(电压),单位是伏特(V)。
L:电感的电感量,单位是亨利(H)。
I:通过电感的电流,单位是安培(A)。
:电流的变化率,单位是安培/秒(A/s)。
从这个公式可以看出:
当电流增加时,感应电动势的方向与电流方向相反,试图阻止电流的增加。
当电流减少时,感应电动势的方向与电流方向相同,试图阻止电流的减少。
电感的基本公式
电感的电感量 L 是衡量电感存储磁场能量能力的参数。电感量的大小与线圈的匝数、磁芯的磁导率、线圈的几何形状等因素有关。电感的基本公式为:
其中:
L:电感量,单位是亨利(H)。
μ:磁芯的相对磁导率。
μ0:真空的磁导率,约为 4π×10−7H/m。
N:线圈的匝数。
A:线圈的横截面积,单位是平方米(m²)。
l:线圈的平均长度,单位是米(m)。
电感充放电过程
电感的充能和放能过程是磁场能量的存储和释放过程。当电流通过电感时,磁场能量逐渐存储在磁芯中;当电流减少或断开时,磁场能量通过电感释放出来。
电感的储能公式为:
其中:
W:存储的磁场能量,单位是焦耳(J)。
L:电感量,单位是亨利(H)。
I:通过电感的电流,单位是安培(A)。
从这个公式可以看出,电感存储的能量与电感量和电流的平方成正比。
一、储能功能
1. 原理
电感是通过磁场来存储能量的元件。当电流通过电感时,会在其周围产生磁场,磁场中储存能量。其存储的能量公式为 ,其中 L 是电感的电感量,I 是通过电感的电流。
2. 应用实例
在开关电源中,电感是储能元件之一。当开关管导通时,电流通过电感并储存能量;当开关管关闭时,电感释放能量,从而实现能量的转换和传输。例如,在DCDC降压转换器中,电感与开关管和二极管配合,将输入的直流电压转换为稳定的输出电压。
二、滤波功能
1. 原理
电感对不同频率的信号有不同的响应。对于高频信号,电感的阻抗较大,可以起到阻隔作用;对于低频信号,电感的阻抗较小,信号可以顺利通过。因此,电感可以用来滤除高频噪声。
2. 应用实例
在电源电路中,电感常与电容配合使用,构成LC滤波电路。例如,在开关电源的输出端,通过电感和电容的组合,可以有效滤除高频开关噪声,使输出电压更加平滑稳定。
在音频电路中,电感可以用于滤除高频干扰,保证音频信号的纯净度。
三、阻流功能
1. 原理
电感的阻抗与频率成正比,即,其中 f是信号频率,L 是电感量。对于高频信号,电感的阻抗较大,可以阻止高频信号通过。
2. 应用实例
在射频(RF)电路中,电感可以用来阻止高频信号的泄漏。例如,在天线电路中,电感可以防止高频信号从天线泄漏到其他电路部分,从而提高信号的传输效率。
在滤波电路中,电感可以阻止高频干扰信号进入敏感电路,保护电路的正常工作。
四、振荡功能
1. 原理
电感和电容可以组成LC振荡电路,产生特定频率的振荡信号。振荡频率公式为 ,其中 L 是电感量,C 是电容量。
2. 应用实例
在无线通信设备中,LC振荡电路可以产生高频振荡信号,用于发射和接收无线信号。例如,在调频(FM)收音机中,LC振荡电路可以产生与广播电台频率相同的振荡信号,从而实现信号的接收和解调。
在电子表中,石英晶体振荡电路中也常包含电感,用于产生稳定的时钟信号。
五、耦合功能
1. 原理
电感可以通过磁场耦合实现信号的传输。当一个电感的磁场变化时,会在另一个电感中感应出电动势,从而实现信号的传递。
2. 应用实例
在变压器中,初级线圈和次级线圈通过磁场耦合实现电压的变换。例如,在电源变压器中,初级线圈接收交流电压,通过磁场耦合在次级线圈中感应出所需的电压,从而实现电压的升高或降低。
在耦合变压器中,电感的耦合功能可以用于隔离电路,同时传递信号。例如,在音频放大器中,耦合变压器可以将前级放大电路的信号传递到后级放大电路,同时实现电气隔离,防止直流偏置电压的传递。
六、匹配功能
1. 原理
电感可以用于阻抗匹配,使信号源和负载之间的阻抗相匹配,从而最大化信号的传输效率。通过合理选择电感的值,可以调整电路的阻抗特性。
2. 应用实例
在射频电路中,电感常用于天线和发射机之间的阻抗匹配。例如,在手机天线电路中,通过电感的调整,可以确保天线的阻抗与发射机的输出阻抗相匹配,从而提高信号的发射效率。
在音频电路中,电感可以用于扬声器和放大器之间的阻抗匹配,确保音频信号能够高效地传输到扬声器。
七、感性负载功能
1. 原理
电感是感性负载的典型代表。在交流电路中,电感的电流滞后于电压90度相位角。这种特性使得电感在交流电路中表现出独特的电气特性。
2. 应用实例
在电机电路中,电机的绕组是电感性负载。电感的特性使得电机能够产生旋转磁场,从而实现机械能的转换。例如,在直流电机中,电感的特性可以用于控制电机的转速和方向。
在电力系统中,电感性负载(如变压器、电机等)会影响电网的功率因数。通过合理设计和补偿,可以提高电网的效率和稳定性。
电感的功能非常广泛,它在电源电路、滤波电路、振荡电路、耦合电路和阻抗匹配电路中都起着重要的作用。通过合理选择和使用电感,可以实现多种复杂的电路功能。
5、二极管


二极管是一种具有单向导电性的半导体器件
工作原理
二极管是一种具有单向导电性的半导体器件,其工作原理基于PN结的特性。
二极管的结构


N型半导体 P型半导体
二极管的基本结构是一个PN结,由P型半导体和N型半导体组成。P型半导体中掺杂了三价元素(如硼),产生空穴作为多数载流子;N型半导体中掺杂了五价元素(如磷),产生自由电子作为多数载流子。当P型和N型半导体结合时,形成PN结。
PN结的形成

当P型和N型半导体接触时,会发生以下过程:
扩散运动:P型半导体中的空穴会向N型半导体扩散,N型半导体中的自由电子会向P型半导体扩散。
形成耗尽区:扩散过程中,空穴和自由电子在接触面附近复合,形成一个没有自由载流子的区域,称为耗尽区(或阻挡层)。
内建电场:耗尽区中存在一个内建电场,方向从N区指向P区,阻止进一步的扩散运动。
二极管的工作原理
二极管的工作原理基于PN结的单向导电性,即在正向偏置时导通,在反向偏置时截止。
- 正向偏置

定义:当二极管的P区接电源正极,N区接电源负极时,称为正向偏置。
过程:正向偏置时,外加电场的方向与内建电场相反,削弱了内建电场的作用,使耗尽区变窄。此时,P区的空穴和N区的自由电子在电场作用下向对方移动,形成电流。
结果:正向偏置时,二极管导通,电流可以顺利通过。但需要克服一定的势垒电压(硅二极管约为0.7V,锗二极管约为0.3V),称为正向导通电压。
- 反向偏置

定义:当二极管的P区接电源负极,N区接电源正极时,称为反向偏置。
过程:反向偏置时,外加电场的方向与内建电场相同,增强了内建电场的作用,使耗尽区变宽。此时,P区的空穴和N区的自由电子被推向各自一侧,难以形成电流。
结果:反向偏置时,二极管截止,电流几乎为零。但当反向电压超过一定值(称为反向击穿电压)时,二极管会发生击穿,电流急剧增加,可能导致二极管损坏。
二极管的伏安特性
二极管的伏安特性描述了其电压与电流之间的关系

正向特性:在正向偏置时,当电压超过正向导通电压(0.7V或0.3V)后,电流迅速增加,呈现低阻态。
反向特性:在反向偏置时,电流非常小(称为反向饱和电流),直到反向电压达到反向击穿电压时,电流急剧增加。
一、整流功能
1. 原理
二极管的单向导电性使其能够将交流电(AC)转换为直流电(DC)。当交流电的正半周时,二极管导通,电流通过;当交流电的负半周时,二极管截止,电流被阻断。
2. 应用实例
在电源电路中,二极管常用于将市电(交流电)转换为直流电。例如,在开关电源中,整流二极管将交流电整流为脉动直流电,再通过滤波电容平滑后输出稳定的直流电压。
在太阳能充电器中,二极管可以将太阳能板产生的交流电整流为直流电,为电池充电。
二、钳位功能
1. 原理
二极管可以将电路中的电压限制在某个范围内。当输入电压超过二极管的导通电压时,二极管导通,将电压钳制在某个固定值。
2. 应用实例
在信号处理电路中,钳位二极管可以防止信号电压超过某个安全范围。例如,在数字电路中,钳位二极管可以防止输入信号的电压过高,从而保护电路中的其他元件。
在模拟电路中,钳位二极管可以用于信号的限幅,确保信号在规定的电压范围内。
三、续流功能
1. 原理
在感性负载(如电感、电机等)的电路中,当电流突然中断时,感性负载会产生反向电动势,可能会损坏电路中的其他元件。续流二极管可以为感性负载提供一个电流回路,防止反向电动势的产生。
- 应用实例

在继电器电路中,继电器的线圈是感性负载。当继电器断开时,线圈会产生反向电动势。在继电器线圈两端并联一个续流二极管,可以为线圈中的电流提供一个回路,防止反向电动势损坏驱动电路。
在电机驱动电路中,续流二极管可以防止电机断电时产生的反向电动势损坏驱动芯片。
四、开关功能
1. 原理
二极管的导通和截止状态可以用来实现开关功能。当二极管两端的电压超过其导通电压时,二极管导通;当电压低于导通电压时,二极管截止。
2. 应用实例
在数字电路中,二极管可以用于实现简单的逻辑开关功能。例如,在与门电路中,二极管可以用来实现逻辑“与”操作。
在电源电路中,二极管可以用于控制电路的通断。例如,在电池充电电路中,二极管可以防止电池反向放电。
五、稳压功能
1. 原理
稳压二极管(齐纳二极管)在反向击穿区工作时,其两端的电压基本保持不变。通过选择合适的稳压二极管,可以实现稳定的电压输出。
2. 应用实例
在简单的稳压电路中,稳压二极管可以与限流电阻串联,为电路提供稳定的基准电压。例如,在一些简单的模拟电路中,使用稳压二极管可以为运算放大器提供稳定的电源电压。
在电源电路中,稳压二极管可以用于保护电路,防止电源电压过高损坏其他元件。
六、调制和解调功能
1. 原理
二极管的非线性特性可以用于调制和解调信号。例如,在调幅(AM)信号的解调中,二极管可以将调幅信号中的高频载波信号去除,恢复原始的调制信号。
2. 应用实例
在无线通信中,二极管可以用于调幅信号的解调。例如,在AM收音机中,二极管可以将接收到的调幅信号解调,恢复出音频信号。
在调频(FM)信号的解调中,二极管也可以用于辅助解调电路的设计。
- 发光功能(发光二极管)
1. 原理
发光二极管(LED)是一种特殊的二极管,当电流通过时,电子和空穴复合,释放出光能。
2. 应用实例
在照明领域,LED被广泛用于各种灯具,如手电筒、路灯、室内照明等。LED具有高效、节能、寿命长等优点。
在显示领域,LED被用于显示屏、指示灯等。例如,手机屏幕、电视屏幕等都采用了LED背光技术。
二极管的功能非常丰富,它在电源电路、信号处理电路、通信电路、显示电路等领域都发挥着重要的作用。通过合理选择和使用二极管,可以实现多种复杂的电路功能。
6、三极管(BJT)

三极管是一种半导体器件,具有三个电极:发射极(E)、基极(B)和集电极(C)。它在电子电路中具有多种功能,主要包括放大、开关、振荡等。
工作原理
NPN型三极管:由N型半导体、P型半导体和N型半导体组成,即NPN结构。
PNP型三极管:由P型半导体、N型半导体和P型半导体组成,即PNP结构。
三极管的工作原理基于电流的控制和放大,其核心是基区对电流的控制作用。
将三极管等效为两个串联的二极管进行等效分析
NPN型三极管的工作原理

发射区(E):发射区是N型半导体,掺杂浓度较高,有大量的自由电子。
基区(B):基区是P型半导体,掺杂浓度较低,有大量的空穴。
集电区(C):集电区是N型半导体,掺杂浓度较低,但面积较大。
当NPN型三极管工作时,需要施加合适的偏置电压:
正向偏置:发射极(E)相对于基极(B)为负电压,使发射结(EB结)导通。
反向偏置:集电极(C)相对于基极(B)为正电压,使集电结(CB结)截止。
在这种偏置条件下,发射区的自由电子在正向偏置电压的作用下,注入基区。由于基区掺杂浓度较低,这些自由电子大部分能够穿过基区,进入集电区。集电区的电场会将这些自由电子收集起来,形成集电极电流。
基极电流是由少量自由电子在基区复合形成的。因此,集电极电流
远大于基极电流
,三极管实现了电流放大,放大倍数称为电流放大系数
,即:
PNP型三极管的工作原理

PNP型三极管的工作原理与NPN型类似,但电流方向相反:
发射区(E):发射区是P型半导体,有大量的空穴。
基区(B):基区是N型半导体,有大量的自由电子。
集电区(C):集电区是P型半导体,面积较大。
偏置电压条件为:
正向偏置:发射极(E)相对于基极(B)为正电压,使发射结(EB结)导通。
反向偏置:集电极(C)相对于基极(B)为负电压,使集电结(CB结)截止。
在这种偏置条件下,发射区的空穴在正向偏置电压的作用下,注入基区。由于基区掺杂浓度较低,这些空穴大部分能够穿过基区,进入集电区。集电区的电场会将这些空穴收集起来,形成集电极电流。
基极电流是由少量空穴在基区复合形成的。因此,集电极电流
远大于基极电流
,三极管实现了电流放大,放大倍数同样为电流放大系数
。
(1)放大状态
条件:发射结正向偏置,集电结反向偏置。
特点:基极电流控制集电极电流
,实现电流放大。此时,三极管的输出电压和电流随输入信号变化,具有线性放大特性。
(2)饱和状态
条件:发射结正向偏置,集电结也正向偏置。
特点:集电极电流达到最大值,三极管的集电极和发射极之间的电压非常低(通常小于0.3V),类似于一个闭合的开关。
(3)截止状态
条件:发射结反向偏置,集电结反向偏置。
特点:基极电流为零,集电极电流
也为零,三极管的集电极和发射极之间没有电流通过,类似于一个断开的开关。
三极管的特性曲线
三极管的特性曲线描述了其电流和电压之间的关系,主要包括输入特性曲线和输出特性曲线:

输入特性曲线
输入特性曲线:描述基极电流与发射极电压
之间的关系。在放大状态下,输入特性曲线类似于二极管的正向特性曲线。

输出测试电路


理想和现实输出特性
输出特性曲线:描述集电极电流与集电极电压
之间的关系。在放大状态下,输出特性曲线是一组平行的曲线,每条曲线对应一个特定的基极电流
。
三极管的主要参数包括:
电流放大系数:表示集电极电流与基极电流的比值,反映了三极管的放大能力。
最大集电极电流:表示三极管在正常工作时允许通过的最大集电极电流。
集电极发射极击穿电压:表示在基极开路时,集电极和发射极之间能够承受的最大电压。
发射极基极击穿电压:表示发射极和基极之间能够承受的最大反向电压。
一、放大功能
1. 原理
三极管的核心功能是电流放大。当基极(B)输入一个小电流时,三极管可以在集电极(C)输出一个大电流。这种放大作用是通过三极管内部的载流子(电子或空穴)的运动实现的。具体来说,基极电流控制集电极电流
,放大倍数通常用
(或
)表示,即
。
例如,如果一个三极管的放大倍数为100,基极电流
为0.1mA,那么集电极电流
将为10mA。
2. 应用实例
音频放大器:三极管可以用于放大音频信号。例如,在低频信号放大电路中,三极管可以将麦克风输入的微弱信号放大,驱动扬声器发出声音。
射频放大器:在无线通信设备中,三极管可以用于放大射频信号。例如,在对讲机或无线发射器中,三极管可以将低频信号调制到高频载波上并放大,以便通过天线发射出去。
运算放大器:在模拟电路中,三极管可以用于构建运算放大器的核心部分,实现信号的加、减、乘、除等运算功能。
二、开关功能
1. 原理
三极管可以工作在饱和状态(导通)和截止状态(截止)。当基极电流足够大时,三极管进入饱和状态,集电极和发射极之间的电阻很小,类似于短路;当基极电流为零时,三极管进入截止状态,集电极和发射极之间的电阻很大,类似于开路。
2. 应用实例
数字电路:在数字逻辑电路中,三极管可以用于实现逻辑门(如与门、或门等)。例如,TTL(晶体管 晶体管逻辑)电路就是基于三极管的开关特性实现的。
电源电路:在开关电源中,三极管可以用于控制电源的通断。例如,在PWM(脉冲宽度调制)开关电源中,三极管根据控制信号的占空比导通和截止,从而实现高效的电源转换。
继电器驱动:在需要控制继电器通断的电路中,三极管可以作为开关元件,根据控制信号的高低电平控制继电器的吸合和释放。
三、振荡功能
1. 原理
三极管可以与电感和电容组成振荡电路,产生特定频率的振荡信号。振荡频率通常由电感和电容的参数决定。例如,在LC振荡电路中,三极管提供能量反馈,维持振荡。
2. 应用实例
无线发射器:在无线通信设备中,三极管可以用于产生高频振荡信号。例如,在调频(FM)发射器中,三极管振荡电路可以产生高频载波信号,用于调制音频信号并发射。
时钟电路:在数字电路中,三极管可以用于构建时钟振荡电路,为数字逻辑电路提供稳定的时钟信号。
四、调制和解调功能
1. 原理
三极管的非线性特性可以用于调制和解调信号。例如,在调幅(AM)信号的调制中,三极管可以将音频信号与高频载波信号混合,产生调幅信号;在解调中,三极管可以将调幅信号中的高频载波去除,恢复原始的音频信号。
2. 应用实例
调幅收音机:在AM收音机中,三极管可以用于调幅信号的解调。通过三极管的非线性特性,将调幅信号中的高频载波去除,恢复出音频信号。
调频收音机:在FM收音机中,三极管可以用于辅助调频信号的解调电路。例如,在鉴频器电路中,三极管可以用于实现频率 电压转换。
五、稳压功能
1. 原理
三极管可以与稳压二极管(齐纳二极管)组成稳压电路。通过三极管的放大作用,可以实现更稳定的电压输出。
2. 应用实例
线性稳压电源:在简单的线性稳压电源中,三极管可以用于放大齐纳二极管的稳压信号,提供稳定的输出电压。例如,在LM7805等线性稳压器中,三极管是其核心元件之一,用于放大基准电压,实现稳定的5V输出。
六、混频功能
1. 原理
三极管的非线性特性可以用于混频。当两个不同频率的信号同时输入到三极管时,三极管会产生多个频率的信号,包括两个输入信号的和频和差频。
2. 应用实例
超外差收音机:在超外差收音机中,三极管可以用于混频电路。通过混频,将接收到的高频信号与本地振荡信号混合,产生中频信号,便于后续的处理和解调。
七、电流镜功能
1. 原理
电流镜是一种利用两个匹配的三极管实现电流复制的电路。通过两个三极管的匹配特性,可以将一个已知的电流复制到另一个支路,实现电流的精确控制。
2. 应用实例
模拟集成电路:在模拟集成电路中,电流镜可以用于实现精确的电流源。例如,在运算放大器的输入级,电流镜可以用于提供稳定的偏置电流。
电源电路:在电源电路中,电流镜可以用于实现精确的电流控制,例如在恒流源电路中。
八、电流放大和电压放大功能
1. 原理
三极管可以同时实现电流放大和电压放大。在共发射极放大电路中,输入信号通过基极输入,输出信号从集电极输出。由于三极管的电流放大作用和电压放大作用,输出信号的幅度可以显著大于输入信号。
2. 应用实例
音频放大器:在音频放大器中,三极管可以用于实现多级放大,将微弱的音频信号放大到足够的幅度,驱动扬声器。
射频放大器:在射频放大器中,三极管可以用于放大高频信号,提高信号的传输距离和功率。
九、阻抗变换功能
1. 原理
三极管可以通过其内部的放大作用实现阻抗变换。在共发射极放大电路中,输入阻抗相对较低,而输出阻抗相对较高,从而实现阻抗匹配。
2. 应用实例
信号匹配电路:在信号传输电路中,三极管可以用于实现阻抗匹配,确保信号在传输过程中不失真。例如,在音频信号传输电路中,三极管可以用于匹配麦克风和放大器之间的阻抗。
十、温度传感器功能
1. 原理
三极管的集电极发射极电压随温度变化而变化。通过测量 的变化,可以实现温度检测。
2. 应用实例
温度监测电路:在一些简单的温度监测电路中,三极管可以用于检测环境温度。例如,在过热保护电路中,三极管可以用于检测设备的温度,当温度过高时,触发保护电路。
7、MOS管

MOS管(金属氧化物半导体场效应晶体管,MOSFET)是一种半导体器件,它通过栅极电压来控制导通和截止状态,具有多种功能。
工作原理
MOSFET的工作原理基于其内部的MOS电容结构。当在栅极(Gate)施加电压时,会在半导体表面产生一个电场,从而改变源极(Source)和漏极(Drain)之间的导电通道的宽度和导电性。

N沟道增强型MOSFET(NMOS)

当栅极电压 VGS低于阈值电压 Vth 时,没有导电通道形成,MOSFET处于关闭状态。
当VGS高于Vth时,栅极电压会在半导体表面形成一个反型层,即N型导电通道,电子可以从此通道从源极流向漏极,MOSFET导通。
P沟道增强型MOSFET(PMOS)
当VGS高于阈值电压Vth时,MOSFET处于关闭状态。
当VGS低于Vth时,栅极电压会吸引空穴在半导体表面形成一个P型导电通道,电流(空穴流动)可以从漏极流向源极,MOSFET导通。
工作模式
MOSFET有两种工作模式:耗尽型(Depletion Mode)和增强型(Enhancement Mode)。
耗尽型MOSFET:
在没有栅极电压时,导电通道已经存在,MOSFET默认处于导通状态,相当于一个“常闭”开关。
当施加栅极电压时,导电通道的导电性会降低,直至完全关闭。
增强型MOSFET:
在没有栅极电压时,导电通道不存在,MOSFET默认处于关闭状态,相当于一个“常开”开关。
当施加足够的栅极电压时,导电通道被增强,MOSFET导通。

工作区域

MOSFET在电路中工作时,根据栅极电压VGS和漏源电压 VDS的大小,可以处于以下三个区域之一:
截止区(Cutoff Region)
当VGS低于阈值电压 Vth时,MOSFET关闭,没有电流从漏极流向源极。
线性区(Triode Region)
当VGS高于Vth且VDS较小时,MOSFET表现为一个可变电阻,漏极电流ID与VDS成线性关系。
饱和区(Saturation Region)
当VDS大于VGSVth时,MOSFET进入饱和区,漏极电流ID达到饱和值,不再随VDS的增加而显著变化。
一、开关功能
1. 原理
MOS管是一种电压控制型器件,通过栅极电压来控制源极(S)和漏极(D)之间的导通和截止。当栅极电压超过阈值电压
时,MOS管导通;当栅极电压低于阈值电压时,MOS管截止。
N沟道MOS管:当 >
时导通,当
<
时截止。
P沟道MOS管:当 <
时导通,当
>
时截止。
2. 应用实例
开关电源:在开关电源中,MOS管用于控制电源的通断。例如,在DCDC转换器中,MOS管根据PWM(脉冲宽度调制)信号快速开关,实现高效的电能转换。
电机驱动:在电机驱动电路中,MOS管用于控制电机的启动、停止和速度调节。例如,在无刷直流电机(BLDC)驱动电路中,MOS管组成的H桥可以实现电机的正反转和调速。
电池管理系统:在电池管理系统(BMS)中,MOS管用于控制电池的充放电过程。例如,在锂电池保护电路中,MOS管可以防止电池过充和过放。
二、放大功能
1. 原理
在线性工作区,MOS管可以通过栅极电压的变化来控制漏极电流ID,从而实现信号放大。MOS管的放大作用是通过改变栅极电压来调节漏极电流的大小,进而放大输入信号。
2. 应用实例
模拟信号放大:在模拟电路中,MOS管可以用于放大微弱的模拟信号。例如,在音频放大器中,MOS管可以用于放大音频信号,驱动扬声器。
运算放大器:在运算放大器电路中,MOS管可以用于构建放大级,实现信号的加、减、乘、除等运算功能。
三、功率控制
1. 原理
MOS管具有低导通电阻RDS(on)和高开关速度,适合用于高功率应用。在导通状态下,MOS管的功率损耗主要由RDS(on)决定,因此其导通损耗小,效率高。
2. 应用实例
电机驱动:在大功率电机驱动电路中,MOS管可以用于控制电机的电流,实现高效的功率传输。例如,在电动汽车的电机控制器中,MOS管用于控制电机的转速和扭矩。
功率放大器:在功率放大器电路中,MOS管可以用于放大信号功率,驱动负载。例如,在射频功率放大器中,MOS管用于放大高频信号,实现大功率输出。
四、高频应用
1. 原理
MOS管的高输入阻抗和低噪声特性使其在高频电路中表现出色。其开关速度快,适合用于高频信号的处理和传输。
2. 应用实例
射频前端电路:在无线通信设备中,MOS管用于射频前端电路,实现信号的放大、调制和解调。例如,在5G通信设备中,MOS管用于射频前端的功率放大器和低噪声放大器。
调制解调器:在调制解调器电路中,MOS管用于实现信号的调制和解调功能。例如,在数字调制解调器中,MOS管用于实现QAM(正交幅度调制)和PSK(相移键控)等调制方式。
五、电压控制功能
1. 原理
MOS管是一种电压控制型器件,栅极电压的变化可以直接控制源极和漏极之间的电流。通过调整栅极电压,可以实现对电路中电流的精确控制。
2. 应用实例
线性稳压器:在线性稳压器中,MOS管可以用于实现电压调节。例如,在LDO(低压差线性稳压器)中,MOS管作为调整管,通过调整栅极电压来控制输出电压。
可变电阻:在某些电路中,MOS管可以用于实现可变电阻功能。例如,在可变增益放大器中,通过调整栅极电压来改变MOS管的导通电阻,从而实现增益的调节。
六、保护功能
1. 原理
MOS管可以用于实现过流保护和短路保护。当电路中出现过流或短路时,MOS管可以通过检测电流的变化来切断电路,保护电路中的其他元件。
2. 应用实例
过流保护:在电源电路中,MOS管可以用于实现过流保护。例如,在开关电源中,通过检测MOS管的漏极电流,当电流超过设定值时,切断MOS管,防止过流损坏电路。
短路保护:在电池管理系统中,MOS管可以用于实现短路保护。例如,在锂电池保护电路中,当检测到短路时,MOS管迅速切断电路,防止电池损坏。
七、阻抗匹配功能
1. 原理
MOS管可以通过其内部的放大作用实现阻抗匹配。在某些电路中,通过调整栅极电压,可以改变MOS管的导通电阻,从而实现输入和输出阻抗的匹配。
2. 应用实例
信号传输电路:在信号传输电路中,MOS管可以用于实现阻抗匹配,确保信号在传输过程中不失真。例如,在音频信号传输电路中,MOS管可以用于匹配麦克风和放大器之间的阻抗。
八、温度检测功能
1. 原理
MOS管的导通电阻RDS(on)会随温度变化而变化。通过检测 RDS(on)的变化,可以实现温度检测。
2. 应用实例
温度监测电路:在一些简单的温度监测电路中,MOS管可以用于检测环境温度。例如,在过热保护电路中,通过检测MOS管的导通电阻变化,当温度过高时,触发保护电路。
九、逻辑门功能
1. 原理
MOS管可以用于构建逻辑门电路。通过组合多个MOS管,可以实现与门、或门、非门等基本逻辑功能。
2. 应用实例
CMOS逻辑电路:在数字电路中,MOS管是CMOS(互补金属氧化物半导体)逻辑电路的核心元件。例如,在TTL(晶体管 晶体管逻辑)电路中,MOS管用于实现逻辑门的功能。
十、电流镜功能
1. 原理
通过两个匹配的MOS管,可以实现电流镜功能。电流镜可以将一个已知的电流复制到另一个支路,实现电流的精确控制。
2. 应用实例
模拟集成电路:在模拟集成电路中,电流镜可以用于实现精确的电流源。例如,在运算放大器的输入级,电流镜可以用于提供稳定的偏置电流。
电源电路:在电源电路中,电流镜可以用于实现恒流源功能,例如在LED驱动电路中,电流镜可以用于提供稳定的电流。
总结
MOS管具有多种功能,包括开关、放大、功率控制、高频应用、电压控制、保护、阻抗匹配、温度检测、逻辑门和电流镜等。这些功能使其在电子电路中具有广泛的应用,从简单的开关电路到复杂的模拟和数字电路,MOS管都发挥着重要的作用。
8、晶振


晶振(晶体振荡器)是一种利用石英晶体(或其他晶体材料)的压电效应来产生高精度、高稳定度振荡信号的电子元件。
1. 时钟信号源
基本原理
晶振能够产生稳定的时钟信号,其频率非常准确且受温度、电源电压等因素的影响较小。这是因为石英晶体在特定的电场作用下会产生机械振动,当振动频率与电路的反馈频率一致时,就会形成稳定的振荡信号。
应用举例
在计算机中,CPU的时钟信号就是由晶振提供的。例如,一个标称频率为3.2GHz的CPU晶振,能够以每秒32亿次的频率为CPU提供精确的时间基准,确保CPU内部的指令执行、数据传输等操作能够按照严格的时间顺序进行,从而保证计算机的正常运行
2. 频率参考源
基本原理
晶振的频率非常稳定,可以作为其他电路的频率参考。通过锁相环(PLL)等电路技术,可以将晶振的频率倍频或分频,得到其他需要的频率信号。
应用举例
在通信设备中,无线通信模块需要准确的频率来调制和解调信号。例如,在4G通信中,基站和手机都需要使用晶振作为频率参考,通过锁相环将晶振的频率转换为通信所需的载波频率。如果晶振的频率不稳定,会导致信号的频率漂移,从而影响通信质量,甚至导致通信中断。
3. 同步信号源
基本原理
晶振产生的信号可以作为多个电路或设备之间的同步信号,使它们的操作能够协调一致。
应用举例
在数字视频处理系统中,多个模块(如图像采集模块、图像处理模块、显示模块等)需要在相同的时间基准下工作,以保证图像的完整性和流畅性。晶振产生的同步信号可以确保这些模块在每个时钟周期内都能准确地进行数据处理和传输。
4. 稳定信号源
基本原理
晶振的振荡频率在一定条件下非常稳定,受外界干扰较小。这使得它能够为需要高稳定度信号的电路提供可靠的信号源。
应用举例
在高精度的测量仪器中,如频谱分析仪,需要稳定的信号源来进行频率测量和信号分析。晶振提供的稳定信号可以作为测量的基准,确保测量结果的准确性。
5. 时序控制
基本原理
晶振的振荡信号可以用来控制电路中各个操作的时序。通过将晶振信号分频或倍频,可以得到不同时间间隔的控制信号,用于触发电路中的各种操作。
应用举例
在微控制器(MCU)中,晶振信号被用来控制程序的执行时序。例如,在一个定时任务中,晶振信号经过分频后可以产生一个定时中断信号,当定时中断信号到来时,MCU就会执行相应的定时任务,如数据采集、通信等。
9、光耦

光耦(光电耦合器)是一种利用光信号来传输电信号的半导体器件,通常由一个发光二极管(LED)和一个光敏元件(如光敏三极管、光电二极管等)组成,封装在同一管壳内。
光耦的工作原理
光耦的工作原理主要是通过光信号来进行电信号的隔离与传输。具体过程如下:
输入端(LED发光部分):输入端通常是一个LED,当输入电路提供电流时,LED发光。
光信号传输:LED发出的光线穿过光耦的隔离区域,并照射到接收部分(光敏元件)上。 输出端(光敏元件接收部分):光敏元件接收到光信号后,会根据光信号的强度或亮灭状态产生相应的电信号输出。
1. 电气隔离
光耦能够提供输入和输出之间的电气隔离,防止电路之间的相互干扰,保护电路的稳定性。这种隔离特别适用于需要将高电压电路与低电压控制电路分开的场合,例如在微处理器控制电路与高电压执行端之间,使用光耦可以有效防止高电压端的故障影响到控制端。
2. 信号传输
光耦可以传输数字信号和模拟信号,通过电光电的转换实现信号的传输。这种传输方式避免了直接的电气连接,减少了电磁干扰和噪声传播。
3. 抗干扰能力强
由于光耦合器输入输出间互相隔离,具有单向性,因而具有良好的电绝缘能力和抗电磁干扰能力。此外,光耦的输入端属于电流型工作的低阻元件,因而具有很强的共模抑制能力。
4. 保护作用
在一些电路中,如微处理器控制电路与高电压执行端之间,使用光耦可以提供保护作用,防止高电压端的故障影响到控制端。
5. 逻辑电平转换
光耦还可以用于逻辑电平转换,例如在不同电压等级的电路之间进行信号传递时,光耦可以将输入信号转换为光信号,再转换为适合输出端电压等级的电信号。
10、IGBT

工作原理
IGBT(Insulated Gate Bipolar Transistor,绝缘栅双极晶体管)是一种复合型功率半导体器件,结合了MOSFET的高输入阻抗、快速开关特性和双极晶体管(BJT)的低导通压降、高电流承载能力。
IGBT的结构
IGBT的结构类似于一个MOSFET和一个双极晶体管(BJT)的复合结构。它由以下几部分组成:
栅极(Gate,G):控制IGBT的导通和截止。
集电极(Collector,C):连接到电源的正极。
发射极(Emitter,E):连接到电源的负极。
从微观结构上看,IGBT内部包含一个MOSFET和一个BJT。MOSFET部分用于控制栅极电压,BJT部分用于承载大电流。
(1)导通过程
栅极电压控制:当在栅极和发射极之间施加正向电压VGE> Vth,其中Vth是阈值电压)时,MOSFET部分导通,形成一个低阻抗通道。
电流注入:MOSFET导通后,电子从发射极注入到集电极,同时,由于BJT部分的作用,空穴也会从集电极注入到发射极。
电流放大:BJT部分的电流放大作用使得IGBT能够承载大电流。此时,IGBT处于导通状态,电流从集电极流向发射极。
(2)截止过程
栅极电压撤除:当栅极电压降低到零或负值VGE<Vth时,MOSFET部分截止,阻断了电子的注入。
电流中断:由于MOSFET部分的截止,BJT部分的电流也被阻断,IGBT进入截止状态,电流停止流动。
IGBT的工作特性
(1)输入特性
IGBT的输入特性类似于MOSFET,具有高输入阻抗。栅极电流非常小,几乎可以忽略不计,这使得IGBT非常适合用作开关器件。
(2)输出特性
导通状态:在导通状态下,IGBT的导通压降VCE(sat)相对较低,通常在几伏特左右,这使得IGBT在导通时的功率损耗较小。
截止状态:在截止状态下,IGBT的漏电流非常小,几乎可以忽略不计,这使得IGBT在截止时的功率损耗也非常小。
(3)开关特性
开关速度:IGBT的开关速度介于MOSFET和双极晶体管之间。虽然其开关速度不如MOSFET快,但比双极晶体管快得多,这使得IGBT在高频应用中也有较好的表现。
开关损耗:IGBT在开关过程中会产生一定的开关损耗,主要包括开通损耗和关断损耗。通过优化栅极驱动电路和器件设计,可以降低开关损耗。
IGBT的驱动条件
导通条件:栅极电压必须高于阈值电压VGE> Vth,通常需要施加10V~15V的正向电压。
截止条件:栅极电压必须低于阈值电压(VGE<Vth,通常需要施加0V或负电压。
IGBT的保护机制
过流保护:IGBT在过流时可能会损坏,因此需要配备过流保护电路。当检测到过流时,保护电路会迅速切断栅极电压,使IGBT截止。
短路保护:IGBT在短路时也会产生过流,因此需要配备短路保护电路。短路保护电路可以在短时间内切断栅极电压,防止IGBT损坏。
热保护:IGBT在高功率应用中会产生热量,需要配备热保护电路。当检测到IGBT温度过高时,保护电路会切断栅极电压,使IGBT停止工作,防止过热损坏。
总结
IGBT是一种高性能的功率半导体器件,结合了MOSFET和双极晶体管的优点。它通过栅极电压控制导通和截止,具有高输入阻抗、低导通压降、大电流承载能力和快速开关特性。
1. 电子开关功能
IGBT是一种三端功率半导体器件,具有栅极(Gate)、集电极(Collector)和发射极(Emitter)。它通过栅极电压控制集电极和发射极之间的导通与截止,实现电子开关的功能。当栅极施加正向电压时,IGBT导通,允许电流通过;当栅极电压为零或负时,IGBT截止,电流被阻断。
2. 控制电流
IGBT具有单向导通特性,可以控制电路的开关状态。这种特性使其能够精确控制电流的大小和方向,适用于各种需要精确电流控制的场景。
3. 降低功率损耗
IGBT结合了MOSFET的高输入阻抗和快速开关速度,以及双极晶体管的低导通压降和高电流承载能力。这使得IGBT在导通状态下具有较低的功率损耗,提高了系统的效率。
4. 承载大电流
IGBT能够承载大电流,通常可达300A以上。它还具有良好的热稳定性和抗击穿能力,适合在高温和高电压环境下工作。
5. 高效电能转换
IGBT在电能转换方面表现出色,能够实现高效的变频、整流、变压等功能。它广泛应用于变频器、逆变器、UPS电源等设备中,用于提高电能转换效率和稳定性。
11、继电器


工作原理
继电器的工作原理基于电磁感应和机械动作,其核心是利用电磁铁的吸合和释放来控制触点的通断。
电磁继电器的工作原理
(1)结构组成
电磁继电器主要由以下几部分组成:
线圈(Coil):通电后产生磁场。
铁芯(Core):增强磁场。
衔铁(Armature):被磁场吸引的可动部件。
触点(Contacts):用于控制电路通断的金属片,包括常闭触点(NC)和常开触点(NO)。
弹簧(Spring):提供复位力,使衔铁在断电后返回初始位置。
(2)工作过程
1. 未通电状态:
线圈未通电时,没有磁场产生。
衔铁在弹簧的作用下保持在初始位置。
常闭触点(NC)闭合,常开触点(NO)断开。
2. 通电状态:
当线圈通电时,电流通过线圈产生磁场。
磁场吸引衔铁,使衔铁向铁芯方向移动。
衔铁的移动带动触点动作,常闭触点(NC)断开,常开触点(NO)闭合。
此时,负载电路通过常开触点(NO)接通,负载开始工作。
3. 断电状态:
当线圈断电时,磁场消失。
弹簧的复位力使衔铁返回初始位置。
常闭触点(NC)重新闭合,常开触点(NO)重新断开。
负载电路断开,负载停止工作。
固态继电器(SSR)的工作原理
固态继电器是一种无触点的继电器,利用半导体器件(如MOSFET、IGBT、晶闸管等)实现电路的通断控制。
(1)结构组成
固态继电器主要由以下几部分组成:
输入电路:接收控制信号。
隔离电路:通常采用光耦或变压器实现输入与输出的电气隔离。
输出电路:包含半导体器件(如MOSFET、IGBT等)用于控制负载电路的通断。
(2)工作过程
1. 未通电状态:
输入电路未接收到控制信号时,输出电路中的半导体器件处于截止状态。
负载电路断开,负载不工作。
2. 通电状态:
当输入电路接收到控制信号时,隔离电路将信号传递到输出电路。
输出电路中的半导体器件导通,负载电路接通,负载开始工作。
3. 断电状态:
当输入电路失去控制信号时,隔离电路停止信号传递。
输出电路中的半导体器件截止,负载电路断开,负载停止工作。
时间继电器的工作原理
时间继电器是一种能够在接收到触发信号后延迟一定时间才动作的继电器,通常用于实现延时控制。
(1)结构组成
时间继电器主要由以下几部分组成:
触发电路:接收控制信号。
延时电路:实现延时功能,通常采用RC电路或数字计时器。
输出电路:控制负载电路的通断。
(2)工作过程
1. 未触发状态:
触发电路未接收到控制信号时,延时电路不工作。
输出电路中的触点保持初始状态,负载电路断开。
2. 触发状态:
当触发电路接收到控制信号时,延时电路开始计时。
在延时时间内,输出电路保持初始状态,负载电路不工作。
3. 延时结束:
当延时时间到达时,输出电路中的触点动作,负载电路接通,负载开始工作。
如果需要延时断开,则在延时时间到达时,负载电路断开,负载停止工作。
总结
继电器的工作原理基于电磁感应和机械动作(电磁继电器),或基于半导体器件的导通和截止(固态继电器)。电磁继电器通过线圈通电产生的磁场吸引衔铁,使触点动作,实现电路的通断控制;固态继电器则通过半导体器件实现无触点的电路控制。时间继电器则在接收到触发信号后延迟一定时间才动作,实现延时控制功能。
继电器是一种能够通过电信号控制电路通断的电磁开关器件
(1)电路控制
功能:继电器能够通过低电压、低电流的控制信号来控制高电压、高电流的负载电路。
应用场景:在汽车电子系统中,继电器用于控制大电流负载,如启动电机、车灯等。通过低电压的控制信号(如12V)来控制高电流负载(如启动电机需要几百安培的电流),从而避免直接使用高电流控制信号带来的安全隐患和复杂性。
(2)信号放大
功能:继电器可以将弱电信号放大为强电信号,从而实现对大功率设备的控制。
应用场景:在工业自动化控制系统中,微弱的控制信号(如来自PLC的信号)可以通过继电器放大,驱动高功率的电机或其他设备。
(3)隔离保护
功能:继电器的输入电路和输出电路之间是电气隔离的,可以有效防止高电压或大电流对控制电路的损坏。
应用场景:在医疗设备中,继电器用于隔离控制电路和患者接触部分的电路,确保患者和设备的安全。
(4)逻辑控制
功能:继电器可以实现简单的逻辑控制功能,如“与”、“或”、“非”等逻辑操作。
应用场景:在简单的自动化控制系统中,多个继电器可以组合实现复杂的逻辑控制。
12、磁珠

工作原理
磁珠是一种用于抑制高频噪声的电子元件,其工作原理基于电磁感应和能量转换。
1电磁感应与能量转换
当高频电流通过磁珠时,磁珠内部的铁氧体材料会产生磁通量。
这些磁通量在高频下会引发涡流效应,从而产生热量,将高频信号的能量转化为热能并消耗掉。
磁珠的高频阻抗主要由涡流损耗和磁滞损耗构成,其中涡流损耗占主导。
2频率特性
磁珠在低频下呈现感性,对低频信号的阻抗较小,信号可以几乎无衰减地通过。
在高频下,磁珠呈现阻性,阻抗显著增加,能够有效抑制高频噪声。
磁珠的阻抗随频率升高而增大,直到达到自谐振频率(SRF),此时阻抗达到峰值。
3等效电路与特性
磁珠的等效电路可以看作是一个电感和电阻的串联组合。
阻抗特性:磁珠的阻抗在交叉频率(即感性与阻性特性交叉点对应的频率)以下主要呈感性,在交叉频率以上主要呈阻性。
选择磁珠时,应确保噪声频率高于交叉频率,而信号频率低于交叉频率,以实现有效滤波。
磁珠是一种用于抑制高频噪声的电子元件,广泛应用于各种电子电路中。以下是磁珠的主要功能及其应用:
1. 抑制高频噪声
功能:磁珠能够有效抑制高频噪声和电磁干扰(EMI)。当高频电流通过磁珠时,磁珠内部的铁氧体材料会产生磁通量,通过涡流损耗和磁滞损耗将高频信号的能量转化为热能并消耗掉。
应用:在电源线和信号线中,磁珠用于减少高频噪声的传播,提高信号的完整性和系统的电磁兼容性(EMC)。
2. 信号完整性保护
功能:磁珠可以吸收高频毛刺和尖峰干扰,保护信号完整性。它对高频信号的阻抗较高,能够有效滤除高频噪声,而对低频信号的阻抗较低,几乎不影响低频信号的传输。
应用:在高速数字电路中,磁珠用于减少信号线上的高频反射和串扰,提高信号质量。
3. 电源滤波
功能:磁珠可以用于电源滤波,减少电源线上的高频噪声和纹波。它在高频下呈现高阻抗,能够有效抑制高频干扰,而对直流或低频信号的影响较小。
应用:在电源管理电路中,磁珠用于滤除电源线上的高频噪声,提供更纯净的电源。
4. 电源隔离
功能:磁珠可以用于隔离数字电源和模拟电源,减少数字电路中的高频噪声对模拟信号的干扰。通过在数字电源和模拟电源之间插入磁珠,可以有效抑制高频噪声的传播。
应用:在混合信号电路中,磁珠用于隔离数字电源和模拟电源,提高模拟信号的精度和稳定性。
5. 去耦
功能:磁珠可以用于去耦,减少电源线上的瞬态电流和电压波动。通过在电源线和地之间插入磁珠,可以有效抑制瞬态电流,减少电源线上的电压波动。
应用:在电源电路中,磁珠用于去耦,提高电源的稳定性和可靠性。
6. 高频信号传输
功能:磁珠可以用于高频信号传输,减少信号线上的高频反射和串扰。通过在信号线和地之间插入磁珠,可以有效抑制高频反射和串扰,提高信号质量。
应用:在高速通信电路中,磁珠用于减少信号线上的高频反射和串扰,提高通信质量。
7. 电磁兼容性(EMC)
功能:磁珠可以用于提高电路的电磁兼容性(EMC),减少电磁干扰(EMI)的传播。通过在电源线和信号线中插入磁珠,可以有效抑制高频噪声的传播,减少电磁干扰。
应用:在电子设备中,磁珠用于提高电路的电磁兼容性,减少电磁干扰,满足电磁兼容性标准。
磁珠与电感的区别
| 特性 | 磁珠 | 电感 |
| 功能 | 抑制高频噪声,吸收高频毛刺 | 储能、滤波、阻断高频信号 |
| 结构与材料 | 铁氧体材料,高电阻率、高磁导率 | 通常由线圈绕制,材料多样 |
| 应用场合 | 信号回路、电源滤波、电磁兼容性 | 电源滤波回路、储能电路 |
| 阻抗特性 | 高频下阻抗高,低频下阻抗低 | 高频下阻抗高,低频下阻抗低 |
| 工作频率 | 主要用于高频(MHz级别) | 适用于宽频率范围(从低频到高频) |
总结
磁珠是一种重要的电子元件,广泛应用于电源滤波、信号完整性保护、电源隔离、去耦和电磁兼容性(EMC)等方面。通过合理选择和使用磁珠,可以有效抑制高频噪声,提高信号质量和系统的电磁兼容性。
13、可控硅(SCR)

工作原理
可控硅(可控硅整流器,英文:Silicon Controlled Rectifier,简称SCR)是一种功率半导体器件,其工作原理主要基于PNPN四层结构和PN结的单向导电性
基本结构
可控硅是由四层半导体材料构成的,这四层分别是P型、N型、P型、N型,形成三个PN结。从外层的P型和N型半导体分别引出阳极(A)和阴极(K),从中间的P型半导体引出控制极(G)。
正向阻断状态
当可控硅的阳极A相对于阴极K为正电压时,可控硅处于正向阻断状态。此时,虽然阳极和阴极之间有电压,但由于控制极G没有触发信号,可控硅内部的PNPN结构中的三个PN结并没有完全导通。具体来说,从阳极到阴极的电流路径被中间的PN结阻挡,就像一个阀门关闭一样,电流无法顺利通过。
例如,在一个简单的电路中,可控硅连接在直流电源的正负极之间,电源电压为正向电压,但如果没有控制极的触发信号,可控硅就像一个断开的开关,电路中没有电流通过。
触发导通状态
当在控制极G和阴极K之间施加一个合适的正向触发脉冲时,可控硅被触发导通。这个触发脉冲的作用是使可控硅内部的PNPN结构中的少数载流子增加,从而引发一个正反馈过程。
以一个具体的例子来说明,假设可控硅的阳极电压为100V,阴极为0V,当控制极施加一个正向脉冲,比如电压为5V左右的脉冲信号时,这个脉冲信号会使可控硅内部的少数载流子数量增加。这些少数载流子会在可控硅的PNPN结构中形成一个电流路径,使得原本处于阻断状态的可控硅瞬间导通。一旦导通,阳极和阴极之间的电流就会迅速增大,就像一个阀门被打开一样,电流可以顺利通过。
导通后,即使控制极的触发脉冲消失,只要阳极和阴极之间保持正向电压,可控硅仍然会保持导通状态。这是因为可控硅内部的正反馈机制使得它一旦导通,就会维持在导通状态,直到阳极和阴极之间的电压极性改变或者电流减小到一定程度(称为维持电流)以下。
反向阻断状态
当可控硅的阳极A相对于阴极K为负电压时,可控硅处于反向阻断状态。在这种情况下,可控硅的内部结构类似于一个反向偏置的PN结二极管,电流无法通过。
比如,如果将可控硅接入一个直流电源,电源的正极接可控硅的阴极,负极接可控硅的阳极,此时可控硅就像一个反向偏置的二极管,电流无法从阳极流向阴极,处于完全阻断的状态。
可控硅(SCR)是一种功能强大的功率半导体器件,具有多种重要的功能,以下是可控硅的主要功能及其应用实例:
1. 可控整流功能
可控硅可以实现交流电到直流电的可控整流,通过控制触发脉冲的相位角来调节输出直流电压的大小。
工作原理:在交流电路中,可控硅的阳极和阴极之间施加交流电压。通过控制控制极(G)的触发脉冲相位,可以控制可控硅的导通角。导通角越大,输出的直流电压越高;导通角越小,输出的直流电压越低。
应用实例:
直流电机调速:通过可控整流电路调节直流电机的供电电压,从而实现电机的无级调速。
电解槽供电:在电解工业中,通过可控整流电路为电解槽提供可调的直流电压,以控制电解过程的电流密度。
2. 交流调压功能
可控硅可以用于调节交流电路中的电压大小,通过控制触发脉冲的相位来改变交流电压的有效值。
工作原理:在交流电路中,可控硅以对称的相位控制方式工作。通过改变触发脉冲的相位角,可以控制每个半波的导通时间,从而改变输出电压的有效值。
应用实例:
灯光调光:在照明系统中,通过可控硅调压电路实现灯光的亮度调节。例如,调光台灯、舞台灯光等。
感应加热:在感应加热设备中,通过可控硅调压电路调节加热功率,实现精确的温度控制。
3. 逆变功能
可控硅可以用于将直流电转换为交流电,实现逆变功能。
工作原理:在逆变电路中,可控硅通过触发脉冲的控制,实现直流电的开关操作,从而产生交流电。通常需要多个可控硅组成桥式电路,通过控制每个可控硅的触发脉冲相位,产生所需的交流波形。
应用实例:
变频器:在工业变频器中,可控硅用于将直流电逆变为交流电,实现电机的变频调速。
不间断电源(UPS):在UPS系统中,可控硅用于将电池提供的直流电逆变为交流电,为负载设备提供稳定的交流电源。
4. 过流保护功能
可控硅具有过流保护功能,当电路中出现过流时,可控硅可以快速关断,保护电路中的其他元件。
工作原理:当电路中的电流超过可控硅的额定电流时,可控硅内部的过流保护机制会触发,使其迅速关断,切断电流路径。
应用实例:
电力系统保护:在电力系统中,可控硅用于过流保护电路,防止电路过载和短路对设备造成损坏。
电机保护:在电机驱动电路中,可控硅用于过流保护,防止电机因过载而损坏。
5. 无触点开关功能
可控硅是一种无触点开关,没有机械接触部件,因此具有高可靠性和长寿命。
工作原理:可控硅通过控制极的触发信号控制其导通和关断,没有机械触点的磨损和接触不良问题。
应用实例:
家用电器控制:在电磁炉、微波炉等家用电器中,可控硅用于实现无触点开关控制,提高设备的可靠性和使用寿命。
工业自动化控制:在工业自动化设备中,可控硅用于控制电机的启动和停止,实现无触点控制。
6. 功率因数校正功能
可控硅可以通过相位控制方式改善电路的功率因数。
工作原理:通过合理控制可控硅的触发相位,使电路中的电流波形与电压波形保持较好的同步,减少无功功率,提高功率因数。
应用实例:
工业电源系统:在工业电源系统中,通过可控硅的相位控制实现功率因数校正,提高电网的电能利用效率。
变频调速系统:在变频调速系统中,通过可控硅的控制改善功率因数,减少电能损耗。
7. 斩波功能
可控硅可以用于斩波电路,将直流电转换为脉冲直流电,实现直流电压的调节。
工作原理:在斩波电路中,可控硅通过高频触发脉冲控制其导通和关断,将直流电转换为脉冲直流电。通过改变脉冲的占空比,可以调节输出直流电压的大小。
应用实例:
直流电机调速:在直流电机调速系统中,通过可控硅斩波电路实现电机的调速控制。
开关电源:在开关电源中,可控硅用于斩波电路,实现直流电压的调节和稳压。
8. 相位控制功能
可控硅可以通过相位控制实现对交流电路的精确控制。
工作原理:通过改变可控硅的触发脉冲相位,可以精确控制交流电路中的电压和电流波形。
应用实例:
电力调制:在电力调制系统中,通过可控硅的相位控制实现精确的电力调制。
谐波控制:在谐波控制电路中,通过可控硅的相位控制减少电路中的谐波成分,提高电能
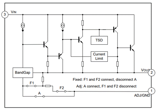
14、线性稳压器(LDO)

线性稳压器(LDO,Low Dropout Voltage Regulator)是一种常见的电源管理芯片,它能够将输入电压稳定地转换为所需的输出电压。
工作原理

基本组成
1. 功率晶体管:通常是一个PNP型或NPN型晶体管,用于控制输出电流。它是LDO的核心元件,起到调节输出电压的作用。
2. 反馈控制器:用于监测输出电压,并将其与内部参考电压进行比较,然后根据比较结果调整功率晶体管的导通程度。
3. 误差放大器:将反馈控制器的输出信号进行放大,以驱动功率晶体管。
4. 基准电压源:提供一个稳定的参考电压,用于与输出电压进行比较。
5. 输出滤波电容:用于平滑输出电压,减少纹波。
工作原理
1. 输入电压与基准电压的比较
当输入电压施加到LDO时,反馈控制器会将输出电压的一部分通过分压电阻反馈到误差放大器的反相输入端。
同时,基准电压源提供一个稳定的参考电压,连接到误差放大器的同相输入端。
误差放大器会比较这两个电压,如果输出电压高于参考电压,误差放大器的输出会降低;如果输出电压低于参考电压,误差放大器的输出会升高。
2. 功率晶体管的调节
误差放大器的输出信号会驱动功率晶体管。当误差放大器的输出降低时,功率晶体管的导通程度增加,输出电流增大,从而使输出电压升高。
反之,当误差放大器的输出升高时,功率晶体管的导通程度减小,输出电流减小,输出电压降低。
通过这种方式,功率晶体管不断地调节其导通程度,使输出电压保持在一个稳定的水平。
3. 低降压工作模式
LDO的一个显著特点是低降压(Dropout Voltage),即在输入电压与输出电压相差很小的情况下仍能正常工作。
这是因为LDO的功率晶体管通常工作在准饱和区,而不是像传统线性稳压器那样工作在饱和区。在准饱和区,晶体管的导通电阻(RDS(on))较小,因此在低输入电压下仍能有效调节输出电压。
4. 输出滤波
输出滤波电容的作用是平滑输出电压,减少纹波。当功率晶体管调节输出电流时,可能会导致输出电压出现微小的波动。
输出滤波电容能够存储和释放电能,从而平滑这些波动,使输出电压更加稳定。
优点
1. 低降压电压:能够在输入与输出电压差很小的情况下工作,提高了电源效率,特别适用于电池供电设备。
2. 低噪声:输出电压稳定,纹波小,适合对电源质量要求较高的应用,如模拟电路。
3. 快速响应:反馈控制机制使得LDO能够快速响应负载变化,保持输出电压稳定。

线性稳压器(LDO)是一种重要的电源管理器件,其主要功能是将输入电压转换为稳定的输出电压,以满足电子设备对电源稳定性的要求。以下是线性稳压器的主要功能和特性:
1. 电压稳定功能
核心功能:LDO的主要功能是将输入电压稳定地转换为所需的输出电压。无论输入电压或负载电流如何变化,LDO都能保持输出电压的稳定性。
应用场景:在许多电子设备中,如微控制器、传感器、通信模块等,稳定的电源电压是确保设备正常工作的关键。LDO能够为这些设备提供稳定的电源,避免因电压波动导致的设备故障。
2. 低降压(Dropout Voltage)特性
低降压电压:LDO的一个显著特点是低降压电压(Dropout Voltage),即在输入电压与输出电压相差很小的情况下仍能正常工作。低降压电压使得LDO在电池供电设备中特别有用,因为电池电压会随着电量的消耗逐渐降低。
定义:Dropout Voltage是指在LDO能够正常工作时,输入电压与输出电压之间的最小差值。例如,一个3.3V输出的LDO,其Dropout Voltage为0.3V,那么当输入电压降至3.6V时,LDO仍能正常工作。
应用场景:在电池供电的便携式设备(如手机、平板电脑、可穿戴设备等)中,低降压特性可以延长设备的使用时间,因为电池电压可以在较低的水平下仍能维持设备的正常工作。
3. 低噪声和高纹波抑制
低噪声:LDO通常具有较低的输出噪声,能够提供干净的电源。这对于对噪声敏感的模拟电路(如音频放大器、射频电路等)非常重要。
高纹波抑制:LDO能够有效抑制输入电源中的纹波和噪声,确保输出电压的纯净度。这使得LDO在需要高精度电源的应用中表现优异。
应用场景:在音频设备中,低噪声的LDO可以避免音频信号受到电源噪声的干扰,提高音质;在射频通信设备中,低噪声和高纹波抑制可以减少信号失真,提高通信质量。
4. 快速响应
负载瞬态响应:LDO能够快速响应负载电流的变化,保持输出电压的稳定。当负载电流突然变化时,LDO能够迅速调整功率晶体管的导通程度,维持输出电压的稳定。
应用场景:在微控制器和数字电路中,负载电流可能会因为设备的运行状态(如启动、停止、数据传输等)而快速变化。LDO的快速响应能力可以确保这些设备在不同工作状态下都能获得稳定的电源。
5. 过流保护和过热保护
过流保护:LDO通常内置过流保护功能,当输出电流超过额定值时,会自动限制电流,防止芯片损坏。
过热保护:LDO还具备过热保护功能,当芯片温度过高时,会自动关闭输出,防止因过热导致的损坏。
应用场景:在电源管理中,过流保护和过热保护功能可以提高系统的可靠性和安全性,避免因电源故障导致的设备损坏。
6. 可调输出电压
固定输出电压:许多LDO提供固定输出电压选项,如3.3V、5V等,这些LDO适用于对输出电压有固定要求的应用。
可调输出电压:一些LDO允许用户通过外部电阻来调节输出电压,这使得LDO能够适应不同的应用需求。
应用场景:在一些需要灵活调整电源电压的设备中,如可编程逻辑控制器(PLC)、测试设备等,可调输出电压的LDO可以提供更大的灵活性。
7. 低功耗
静态功耗低:LDO通常具有较低的静态功耗,这使得它们在低功耗应用中表现优异。
应用场景:在电池供电的便携式设备中,低功耗的LDO可以延长电池寿命,提高设备的续航能力。
8. 小尺寸封装
封装形式多样:LDO提供多种封装形式,包括SOT23、TO220、QFN等,其中一些封装形式非常小巧,适合用于空间受限的应用。
应用场景:在小型化电子设备(如智能手表、蓝牙耳机等)中,小尺寸封装的LDO可以节省空间,满足设备的小型化需求。
总结
线性稳压器(LDO)通过其稳定的电压输出、低降压特性、低噪声和高纹波抑制、快速响应以及多种保护功能,为各种电子设备提供了可靠的电源解决方案。
硬件工程师笔试面试相关文章链接
1、硬件工程师笔面试真题汇总(2025版本)_硬件工程师面试题-CSDN博客
https://blog.csdn.net/XU157303764/article/details/140742900?spm=1011.2415.3001.53312、硬件工程师笔试面试汇总_硬件工程师面试题-CSDN博客
https://blog.csdn.net/XU157303764/article/details/141904858?spm=1011.2415.3001.5331硬件工程师笔试面试学习汇总——器件篇目录_硬件工程师笔试基础知识-CSDN博客
https://blog.csdn.net/XU157303764/article/details/142316204?spm=1011.2415.3001.5331硬件工程师笔试面试知识器件篇——电阻_硬件工程师笔试基础知识-CSDN博客
https://blog.csdn.net/XU157303764/article/details/141874163?spm=1011.2415.3001.5331硬件工程师笔试面试知识器件篇——电容-CSDN博客
https://blog.csdn.net/XU157303764/article/details/141899789?spm=1011.2415.3001.5331硬件工程师笔试面试知识器件篇——电感_硬件工程师电感-CSDN博客
https://blog.csdn.net/XU157303764/article/details/141902660?spm=1011.2415.3001.5331硬件工程师笔试面试知识器件篇——三极管_三极管面试-CSDN博客
https://blog.csdn.net/XU157303764/article/details/141903838?spm=1011.2415.3001.5331硬件工程师笔试面试知识器件篇——二极管_二极管面试问题-CSDN博客
https://blog.csdn.net/XU157303764/article/details/141903198?spm=1011.2415.3001.5331硬件工程师笔试面试——上拉电阻、下拉电阻_硬件面试一般问哪些 上拉电阻-CSDN博客
https://blog.csdn.net/XU157303764/article/details/141904259?spm=1011.2415.3001.5331硬件工程师笔试面试——继电器_固态继电器考试题-CSDN博客
https://blog.csdn.net/XU157303764/article/details/141942261?spm=1011.2415.3001.5331硬件工程师笔试面试——IGBT_igbt面试题目-CSDN博客
https://blog.csdn.net/XU157303764/article/details/142070424?spm=1011.2415.3001.5331硬件工程师笔试面试——MOS管_mos管面试问题-CSDN博客
https://blog.csdn.net/XU157303764/article/details/142073376?spm=1011.2415.3001.5331硬件工程师笔试面试——变压器_变压器电子工程师面试题目以及答案-CSDN博客
https://blog.csdn.net/XU157303764/article/details/142313787?spm=1011.2415.3001.5331硬件工程师笔试面试——保险丝_硬件设计保险丝-CSDN博客
https://blog.csdn.net/XU157303764/article/details/142314695?spm=1011.2415.3001.5331硬件工程师笔试面试——开关_开关电源面试笔试题-CSDN博客
https://blog.csdn.net/XU157303764/article/details/142314758?spm=1011.2415.3001.5331硬件工程师笔试面试——滤波器_滤波器面试-CSDN博客
https://blog.csdn.net/XU157303764/article/details/142314811?spm=1011.2415.3001.5331硬件工程师笔试面试——晶振_有源晶振笔试题-CSDN博客
https://blog.csdn.net/XU157303764/article/details/142314968?spm=1011.2415.3001.5331硬件工程师笔试面试——显示器件_显示器件设计工程师笔试-CSDN博客
https://blog.csdn.net/XU157303764/article/details/142315003?spm=1011.2415.3001.5331硬件工程师笔试面试——无线通讯模块_关于wifi 的硬件工程师面试题-CSDN博客
https://blog.csdn.net/XU157303764/article/details/142315034?spm=1011.2415.3001.5331硬件工程师笔试面试——存储器件-CSDN博客
https://blog.csdn.net/XU157303764/article/details/142315081?spm=1011.2415.3001.5331硬件工程师笔试面试——集成电路_集成电路理论题库-CSDN博客
https://blog.csdn.net/XU157303764/article/details/142315158?spm=1011.2415.3001.5331硬件工程师笔试面试——电机_电机控制器硬件工程师面试-CSDN博客
https://blog.csdn.net/XU157303764/article/details/142315183?spm=1011.2415.3001.5331电器元件符号及封装大全_海尔电视逻辑板上的22oj3是什么元件-CSDN博客
https://blog.csdn.net/XU157303764/article/details/144897502?spm=1011.2415.3001.5331运算放大电路汇总及电路仿真_用qucs仿真运算放大器-CSDN博客
https://blog.csdn.net/XU157303764/article/details/144974369?spm=1011.2415.3001.5331半波整流和全波整流电路汇总及电路仿真_半波整流电路和滤波电路仿真与调试的区别-CSDN博客
https://blog.csdn.net/XU157303764/article/details/145379301?spm=1011.2415.3001.5331滤波电路汇总_视频滤波电路-CSDN博客
https://blog.csdn.net/XU157303764/article/details/145382488?spm=1011.2415.3001.5331开关电路汇总-CSDN博客
https://blog.csdn.net/XU157303764/article/details/145388966?spm=1011.2415.3001.5331AD电路仿真_ad仿真图什么意思-CSDN博客
https://blog.csdn.net/XU157303764/article/details/145391047?spm=1011.2415.3001.533120个整流电路及仿真实验汇总-CSDN博客
https://blog.csdn.net/XU157303764/article/details/145401280?spm=1011.2415.3001.5331万用表使用-CSDN博客
https://blog.csdn.net/XU157303764/article/details/145402665?spm=1011.2415.3001.53312024美团秋招硬件开发笔试真题及答案解析_美团硬件开发笔试-CSDN博客
https://blog.csdn.net/XU157303764/article/details/145430040?spm=1011.2415.3001.53312024美团春招硬件开发笔试真题及答案解析_美团2025年春招第一场笔试【硬件开发方向】-CSDN博客
https://blog.csdn.net/XU157303764/article/details/145430447?spm=1011.2415.3001.53312024联想春招硬件嵌入式开发真题及答案解析_联想硬件笔试题-CSDN博客
https://blog.csdn.net/XU157303764/article/details/145430556?spm=1011.2415.3001.53312023联想电子电路真题及答案解析_电子电路模拟卷及答案-CSDN博客
https://blog.csdn.net/XU157303764/article/details/145432109?spm=1011.2415.3001.53312022联想硬件真题及答案解析-CSDN博客
https://blog.csdn.net/XU157303764/article/details/145435275?spm=1011.2415.3001.5331网易校招硬件研发工程师提前批真题及答案解析-CSDN博客
https://blog.csdn.net/XU157303764/article/details/145435462?spm=1011.2415.3001.5331网易校招硬件工程师正式批-CSDN博客
https://blog.csdn.net/XU157303764/article/details/145464105?spm=1011.2415.3001.53312019京东校招电气工程师真题及答案解析-CSDN博客
https://blog.csdn.net/XU157303764/article/details/145540559?spm=1011.2415.3001.53312018京东秋招电气工程师真题及答案解析_如图所示复合管,已知v1的放大倍数为10-CSDN博客
https://blog.csdn.net/XU157303764/article/details/145560334?spm=1011.2415.3001.5331Altium Designer(AD)仿真实验操作指南_altiumdesigner仿真教程-CSDN博客
https://blog.csdn.net/XU157303764/article/details/145694520?spm=1011.2415.3001.5331AD(Altium Designer)中英文界面切换操作指南_altium designer怎么改中文-CSDN博客
https://blog.csdn.net/XU157303764/article/details/145694259?spm=1011.2415.3001.5331AD(Altium Designer)创建及完成项目操作指南_altium designer新建项目-CSDN博客
https://blog.csdn.net/XU157303764/article/details/145716291?spm=1011.2415.3001.5331AD(Altium Designer)器件封装——立创商城导出原理图和PCB完成器件封装操作指南_复制立创商城模型-CSDN博客
https://blog.csdn.net/XU157303764/article/details/145741894?spm=1011.2415.3001.5331AD(Altium Designer)三种方法导入图片_ad导入图片-CSDN博客
https://blog.csdn.net/XU157303764/article/details/145766000?spm=1011.2415.3001.5331AD(Altium Designer)已有封装库的基础上添加器件封装_altium designer pcb库封装-CSDN博客
https://blog.csdn.net/XU157303764/article/details/146427258?spm=1011.2415.3001.5331AD(Altium Designer)更换PCB文件的器件封装_altium designer设计里已经生成pcb怎么更改-CSDN博客
https://blog.csdn.net/XU157303764/article/details/146448192?spm=1011.2415.3001.5331
