07软件测试需求分析案例-修改用户信息
修改用户信息是后台管理菜单的一个功能模块,只有admin才有修改权限。包括查询用户名进行显示用户相关信息,并且修改用户相关信息的功能。

1.1 通读文档
通读需求规格说明书是提取信息,提出问题,输出具有逻辑、规则、流程的业务步骤。
1.2 整理需求
整理需求是反复通读整理前面输出的业务步骤,防止遗漏需求。
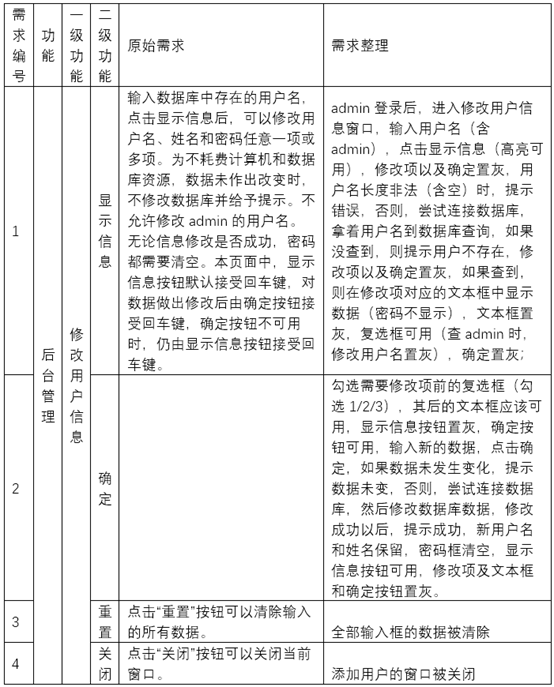
admin登录后,进入修改用户信息窗口,输入用户名(含admin),点击显示信息(高亮可用),修改项以及确定置灰,用户名长度非法(含空)时,提示错误,否则,尝试连接数据库,拿着用户名到数据库查询,如果没查到,则提示用户不存在,修改项以及确定置灰,如果查到,则在修改项对应的文本框中显示数据(密码不显示),文本框置灰,复选框可用(查admin时,修改用户名置灰),确定置灰;勾选需要修改项前的复选框(勾选1/2/3),其后的文本框应该可用,显示信息按钮置灰,确定按钮可用,输入新的数据,点击确定,如果数据未发生变化,提示数据未变,否则,尝试连接数据库,然后修改数据库数据,修改成功以后,提示成功,新用户名和姓名保留,密码框清空,显示信息按钮可用,修改项及文本框和确定按钮置灰。
1.3 需求分析说明书

