AI 数理逻辑基础之统计学基本原理(上)
目录
文章目录
- 目录
- 统计学
- 统计学基本概念
- 描述性统计
- 数据可视化图表工具
- 汇总统计
- 统计数据的分布情况:中位数、众数、平均值
- 统计数据的离散程度:极差、方差、标准差、离散系数
- 相关分析
- Pearson 线性关系相关系数
- Spearman 单调关系相关系数
- 回归分析
- 回归模型
- 一元线性回归模型
- 应用最小二乘法来调整模型参数精度
- 如何评价回归模型的正确性?
- 多元线性回归模型
- 避免过度拟合问题
- 拟线性回归建模方法
- 聚类分析
- 主成分分析
- 判别分析
- 定性和定量分析的关系
统计学
- 定义:是一门关于 “数据资料” 的收集、整理、 描述、分析和解释的学科。
- 目的:探索数据集合的内在特征与规律性。
- 应用:对系统进行深入、全面的认识;对未来作出准确的预测,继而帮助决策。
- 方法:调查研究。
- 路径:数据收集、数据分析、建立概念、描述预测。
掌握统计学的数据科学家或工程师,他们和具体的行业紧密相联,有扎实的统计基础,也有丰富的行业经验。会编程、做数据可视化。通过海量数据进行分析,获得具有巨大价值的产品和服务,或深刻的洞见。
统计学基本概念
使用解字法,我们可以将 “统计学” 拆分为以下基本概念:
数据:英文单词 data,在拉丁文里是 “已知或事实” 的含义。典型的数据类型包括:
- 定性变量数据(Qualitative): 用于描述事物的属性或类别,其值通常是非数值的,无法进行数学运算。
- 名义变量(Nominal Scale):表示无顺序或等级差异的分类数据,仅用于标识或区分不同类别。例如:性别、颜色等。
- 顺序变量(Ordinal Scale):类别具有自然顺序或等级,但类别间的差异无法量化。例如:满意度评分、教育水平等。
- 定量变量数据(Quantitative):以数值形式表示,具有明确的数学意义,可进行算术运算
- 区间变量(Interval Scale):数值具有等距性,但无绝对零点。例如:温度、年份、IQ 分数等。允许加减运算,但不能计算比率,例如:20℃ 不是 10℃ 的两倍热。
- 比率变量(Ratio Scale):具有区间变量的所有特性,且还拥有绝对零点。即:“0” 可以表示 “无”。例如:身高、体重、收入等。可进行乘除运算,例如:身高 180cm 是 90cm 的两倍。
数据化:把现象转变成可以制表分析的量化形式过程。
数据收集:典型的数据来源包括:
- 统计数据:调查数据、实验数据、汇总数据等。
- 传感器记录数据:金融交易、市场价格、生产过程、财务、营销、传感器等。
- 新媒体网络数据:微信、微博、QQ、手机短信、图片、视频、音频等。
数据分析:典型的分析行为包括:
- 描述和分析系统特征,包括:现状、结构、因素之间关系等。
- 分析系统的运行规律与发展趋势,即:动态数据。
- 对系统的未来状态进行预测,例如:建立模型。
描述性统计
描述性统计用于将数据进行可视化展示,是一种将 “抽象思维” 转换为 “形象思维” 的工具和方法论。
把数字置于视觉空间中,读者的大脑就会更容易发现其中隐藏的模式,得出许多出乎意料的结果。—— Nathan Yau
- 目的:通过数据来描述规律、讲述真相、解决问题。
- 思维:问题导向。数据是用来讲故事的,而故事是面向听众的,而听众是带着问题来的,所以数据可视化使用围绕 “问题” 展开。对讲述问题有用的数据应该展示,相反则可以忽略。
- 技巧:用数据说话的强烈意识 对系统特性的深入思考尝试性分析、对信息点敏感,尤其对异常数据点敏感。
- 工具:图表。
- 基本原则:
- 准确:能清晰地表达主题。
- 醒目:信息点特别突出。
- 美观:图形使用应丰富多彩。
- 图、文并茂:文字应与图、表的篇幅平衡。
- 详略得当,防止冗长的流水帐。
数据可视化图表工具
-
柱形图(Bar Chart):用于描述定性数据的分布。适用于定性数据,例如:豆瓣电影评分。包括堆积柱形图、百分比堆积柱形图、瀑布图、漏斗图等变体。

-
饼图(Pie Chart):用于描述数据的结构性特征。适用于定性数据,例如:北京市空气污染的主要来源。包括子母饼图、旭日图等变体。

-
面积图:用于描述数据的动态比率结构。适用于定量数据,例如:上海就业人口的三产构成(1978—2011)。

-
折线图(Line Chart):用于描述数据的动态变化规律。适用于定量数据,例如:城乡居民家庭收入/元(1991~2003)。

-
散点图(Scatter Plot):用于描述或反映 2 个定性变量之间的相关关系。例如:发电量与工业增加值的关系(1995~2019)

-
气泡图:用于描述 3 个定性变量的 n 个样本点之间的关系,例如:美国犯罪率气泡图。

-
雷达图(Radar chart):用于描述多个定性变量之间的数量关系,例如:城乡居民家庭平均每人生活消费支出(1997 年)。

汇总统计
统计数据的分布情况:中位数、众数、平均值
我们通常可以使用 “中位数、众数、均值” 来描述基本的数据分布情况。但因为三者之间有着不同的特性,所以它们也有着不同的应用场景。
中位数(Median):将数据从小到大排序,处于中间位置的观测值(实际数值)。
- 对于一个数据集,中位数经过数值运算后始终是唯一的;
- 定性数据不能数值运算所以没有中位数;
- 只利用了数据集的中间位置数据,所以对两端的极端值不敏感。
- 应用场景:对于名义变量,用于描述集中趋势。
众数(Mode):出现频次最多的观测值。
- 对于一个数据集,众数可以不唯一;
- 众数不需要数值运算得出,所以定性数据有众数;
- 只利用了数据集的一部分数据,所以不容易受到极端值的影响。
- 应用场景:对于顺序变量,用于描述集中趋势。
平均值(Mean):所有数据之和除以数据的个数,反映数据的总体平均水平。
- 对于一个数据集,均值经过数值运算后始终是唯一的;
- 定性数据不能数值运算所以没有均值;
- 利用了数据集的全部数据参与数值运算,所以容易受极端值影响。
- 应用场景:定量变量,一般使用平均值。例如:歌唱比赛,首先应该利用所有评委的评分,其次应该去除最高分和最低分这 2 个极端值。
统计数据的离散程度:极差、方差、标准差、离散系数
所谓离散程度,即:数据集中每 2 个数据之间的差异程度。通常使用极差、方差、标准差、离散系数进行测量。
极差(Rang):最大值与最小值之间的差距,显然容易受到极端值的影响。
- 四分位极差(Interquartile Rang):为了消除极端值的影响。
方差(Variance):以均值为中心,测量所有观测值与均值的平均偏离程度。
-
总体方差(Population Variance):描述整个数据集所有数据与总体均值的偏离程度。“方差” 通常指的就是整体方差。

-
样本方差(Sample Variance):描述从整个数据集中抽取的样本数据与样本均值的偏离程度,是总体方差的估计量。当总体方差数据量特别巨大时,可以考虑用样本方差来进行预估。

标准差(Standard Deviation):方差的平方根就是标准差。值得注意的是,在一个方差使用平方来表示观测值样本和均值先之间的 “垂直距离”,但平方也放大了数值的量纲。所以标准差就是对方差的平方开根,将结果数值还原为与原样本相同的量纲。
离散系数(Coefficient of Variation):标准差常用于描述一个数据集的离散程度;而离散系数则用于比较 2 个及以上数据集之间的离散程度。离散系数是一种 “无量纲” 的相对度量,公式如下,离散系数等于标准差除以均值,从而消除了量纲的影响,例如:1.4/6=0.23 和 14/60=0.23 之间的 CV 相同,但量纲相差了 10 倍。反之,通常不会使用标准差作为多个数据集之间的离散程度的比较。

相关分析
线性关系:线性函数 Y=f(X),每一个 X 值都唯一地对应一个 Y 值。
随机关系(Stochastic Relationship):当 X 的值给定时,Y 的取值服从一个分布,而不是一个唯一对应的 Y 值。
相关系数(The Correlation Coefficient):在随机关系场景中,需要引入一个相关系数来描述 “X” 和 “Y 的取值分布” 之间的关联程度的量化指标。简而言之,相关系数描述了 2 个变量 a、b 之间是否存在关系,以及关系是否密切(是否线性相关)。
现如今,根据不同的数据类型和数据分析需求,相关系数有多种定义和计算方法。包括:Pearson、Spearman、Kendall 等相关系数。

Pearson 线性关系相关系数
Pearson(皮尔逊)相关系数 r(x, y),用于衡量两个连续变量之间的 “线性相关” 程度。
- 存在 2 个连续变量 x 和 y:

- Pearson 系数计算公式:分子为 x 和 y 的样本协方差,分母为 x 和 y 的样本方差的乘积。

r(x, y) 的取值范围诶 [-1, 1],对应的判别性质为:

最佳实践经验值为:

Spearman 单调关系相关系数
Pearson 用于测量 x 和 y 连续变量之间的线性相关性,但现实中存在大量非线性相关的数据集,但它们之间也会存在某种关联关系,如单调关系。单调关系,即:即一个 x 变量增加时,另一个 y 变量是否倾向于同向或反向的变化,而不会要求严格线性关系。
Spearman 单调关系(正相关、负相关)相关系数,基于 2 个连续变量之间的秩次( Ranks,排序位置)来进行计算。可用于线性或非线性连续变量数据集,尤其适用于顺序连续变量、存在异常值的连续变量、非正态分布连续变量。

例如:使用 Spearman 来判别某班级 10 名学生按学习时间(小时/周)和考试成绩排名之间的单调关系。如下表。
| 学生 | 学习时长 a | 学习时长排名 x | 考试成绩 b | 考试成绩排名 y |
|---|---|---|---|---|
| A | 十小时 | 1 | 99 | 2 |
| B | 九小时 | 2 | 100 | 1 |
| C | 八小时 | 3 | 98 | 3 |
| D | 七小时 | 4 | 96 | 5 |
| E | 六小时 | 5 | 97 | 4 |
| F | 五小时 | 6 | 95 | 6 |
| G | 四小时 | 7 | 93 | 8 |
| H | 三小时 | 8 | 94 | 7 |
| I | 二小时 | 9 | 91 | 10 |
| J | 一小时 | 10 | 92 | 9 |
显然,以上 a 和 b 两组数据呈现出非线性特征,但这两组数据未必就不存在任何正相关或负相关的关系。同时 a 和 b 两组数据属于顺序变量类型,所以可以采用 Spearman 来测量判别。
从下述计算可知,Spearman 计算过程完全不关心 a 和 b 的实际数据,只会关系 x 和 y 的 ranks 排名关系。计算结果 Spearman 系数 ≈0.952,接近 1,表明学习时间排名与考试成绩排名存在极强的正相关。

回归分析
回归模型
回归模型(regression)的诞生可以追溯到 19 世纪,英国生物统计学家弗朗西斯·高尔顿(Francis Galton)在研究遗传特征时提出。1886 年,高尔顿发表了《遗传的身高向平均数方向的回归》一文,通过分析 1078 对父母与子女的身高数据,发现了一个有趣的现象:
- 身材较高的父母,其子女身高也高于平均身高,但通常不如父母那么高;
- 身材较矮的父母,其子女身高也比平均身高矮,但不如父母那么矮。
高尔顿将这种后代身高 “趋向于平均身高” 的现象称为 “回归”。

高尔顿的学生卡尔·皮尔逊(Karl Pearson)进一步收集了更多数据,证实了这一发现,并建立了第一个数学形式的回归方程:ŷ = 33.73 + 0.516x,其中 x 为父母平均身高,ŷ 为预测的子女身高。这一方程表明父母身高每增加一个单位,其成年子女身高平均增加约 0.516 个单位,体现了 “趋中回归” 的现象。
但需要注意的是,随着研究的发展,“回归” 一词在现代统计学中的含义已经与原始含义不同。现代回归分析主要关注建立自变量 x 和因变量 y 之间的关系模型,即:研究因变量与自变量之间的统计关系。而不再局限于高尔顿发现的 “趋中” 现象。
更具体而言,现代回归模型主要用于解决以下问题:
- 变量关系建模:量化自变量 x 与因变量 y 之间的关系强度与方向。例如:研究广告投入与销售额之间的关系。
- 预测未来数值:基于已知的数据集 x 和 y 求解总体参数 βi 和随机误差 ϵ,继而建立其回归模型(公式),用于预测未来的数值 ŷ。例如:预测房价、股票价格或疾病风险。
- 分类问题处理:虽然回归模型主要用于连续值的预测,但通过逻辑回归等变体,回归模型也能有效解决分类问题。
回归模型的经典方程为:Y=f(X)+ϵ
- Y:因变量
- X:自变量
- f(X):回归函数,如:
- 线性回归函数:一元线性回归模型 Y=β0+β1X 。
- 非线性回归函数:多项式回归模型 Y=β0+β1X+β2X^2
- 逻辑回归函数:如 Sigmoid 函数,用于分类问题。
- ϵ:随机误差
总而言之,回归分析特别适用于需要量化关系、精确预测和分类问题的场景,它通过数学形式明确表达了变量间的关联,比上文中提到的相关分析能提供更多信息。
一元线性回归模型
一元线性回归(Simple Linear Regression Model)用于线性关系预测场景。
数据模型为:

- y:因变量(被预测变量)
- x:自变量(预测变量)
- β0:截距(Y 轴交点)
- β1:斜率(X 每变化 1 单位,Y 的变化量)
- ϵ:随机误差(无法由 X 解释的波动)
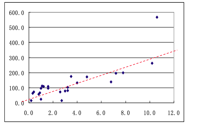
在一元线性回归模型的实际应用中,首先需要提供 n 个 (x, y) 的样本数据集,用于反解/估计出模型参数 β0、β1 的估计量 b0、b1,继而得到预测函数。

如上图,称为 “一元回归线”。然后,基于一元回归线,对于 n 个新的输入数据 x,可以求解出对应的 ŷ,即:y 的拟合值(预测值)。

应用最小二乘法来调整模型参数精度
上文中,一元回归线函数可以用于预测,但预测的准确度应该如何量化和调整呢?即:模型参数 β0、β1 的估计量 b0、b1 的精度到底是好是坏?这里面显然还需要补充一种 “反馈调整模型参数” 的机制。
最小二乘法(Least Squares Method)就是一种结合了 “预测和反馈调整” 的回归模型,其通过 “最小化残差平方和” 来寻找数据的最佳函数匹配。它在回归分析、曲线拟合、参数估计等领域有广泛应用。
简而言之,最小二乘法的核心思想是最小化 “观测值”与 “模型预测值” 之间的残差平方和,以此来 “自动反馈调整” 预测模型的参数。在一元回归线函数的基础上,在得到拟合值 ŷ 之后,再与观测值 y 计算出残差值。进一步的对于 n 个 (x, y) 的数据集,就可以计算出残差平方和。

理解 “残差平方和” 的几何意义可以类比 “方差”,即:以预测值为中心,测量所有观测值与预测值的偏离程度,当 SSE 趋于 min 时,一元回归线的模型参数越精确。最小二乘法通过最小化平方残差提供了一种直观且高效的参数估计方法,但其效果依赖于模型假设和数据质量。
如何评价回归模型的正确性?

最后,我们还需要解决一个问题,即:如何评价一个线性回归模型的正确性呢?这包含了 3 个层面:
- 该模型能否较好地解释 yi 的取值变化规律?
- x 与 y 是线性关系吗?
- x 在解释 y 时是一个有用的自变量吗?
对应的也有 3 种模型评估方法:
-
R^2 拟合优度判定系数(Coefficient of Determination):公式如下,分子是残差平方和,分母是方差。

-
F-test:检验回归模型的线性关系。当 Significance F < 0.05 时, F-test 通过,X 和 Y 之间存在线性关系。
-
t-test:回归系数的显著性检验。当 P-value < 0.05 时, t-test 通过,X 对 Y 有解析作用。
实际上,在实际应用中,R^2、F-test、t-test 的计算都可以交由现代计算软件完成,如下图所示。我们只需要关注结果继而判断模型质量即可。

多元线性回归模型
多元线性回归模型,顾名思义,相较于一元线性回归模型,拥有多个因变量 Xj,及其对应的模型参数 β0、β1、… 、βk,如下图。

同样的,可以采用最小二乘法来求解模型参数,构建多元线性回归模型,如下图。

也同样的,可以采用 R^2、F-test、t-test 来评价多元线性回归模型的质量好还。
避免过度拟合问题
过度拟合(Overfitting)指回归模型在观测数据(训练样本)上表现优异,例如:R^2 评分特别的高。然而该回归模型在新数据(真实场景数据)上却表现出了精度显著下降的现象,即:泛化能力差(指回归模型对新数据的预测能力)。
如下图所示,图(1)的精度不够,图(3)过度拟合了,而图(2)则是刚好(具有普遍泛化预测能力)。

出现过度拟合问题的常见原因有 3 大类型:
- 数据层面:训练样本数量不足,导致模型无法学习到普遍规律。
- 模型层面:模型的参数太多,模型复杂度过高。
- 特征层面:训练样本噪音(异常点)干扰过大,模型误将噪音认为是特征,从而扰乱了模型参数。
对应的也有以下常规解决思路:
- 增加数据量。
- 简化模型。
- 清洗噪音数据。
此外还需要一系列的检测方法来识别过度拟合问题:
- 交叉验证法
- 留一交叉验证法
拟线性回归建模方法
上述我们讨论的一元线性回归模型、多元线性回归模型都是线性相关场景的模型建模。但实际生活中还存在大量的非线性相关场景,例如:多项式模型、指数模型等。此时可以采用拟线性回归方法,即:将非线性关系线性化,然后再运用线性模型。如下图所示,将一个 “多项式模型” 转换为了一个 “多元线性模式”。

常用的拟线性回归模型如下表所示。

