Maya到SubstancePainter再到UE5
为了尽快的了解三维模型如何在虚幻5中使用的。本文将从Maya2020 -> Substance Painter10.0.0 ->虚幻5.4 流程进行简单介绍。
1.Maya
1.1基本操作
按住ALT键,左键旋转视角,中键平移视角,右键放大缩小视角。
按空格键切换4格视图。
文件->项目窗口,设置项目工程文件位置。


1.2 导入FBX格式文件后,无贴图显示。
按6键开启。着色+纹理显示

1.3 坐标轴相关
- 修改菜单-左键最上面的虚线。固定修改选项窗口。

选中物体后,按住D键修改物体中心轴。按住x进行吸附,可吸附到世界中心点。
其中冻结变换使用场景(物体已经在世界中心,但是显示xyz不是0),通过冻结将之统一为0。
若存在问题可重置

1.4 Maya中的材质使用
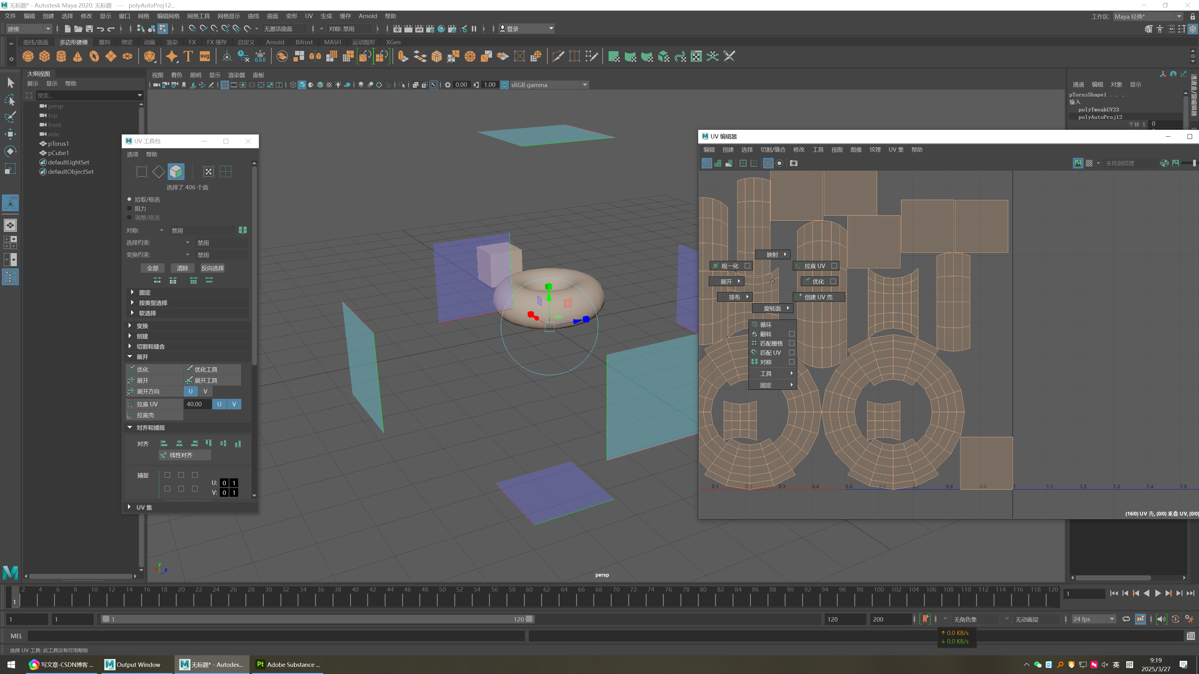
1.4.1 UV展开
为了对物体使用材质PBR贴图,使得物体贴图能够根据环境变换进行不同的视觉呈现,我们在需要对将物体进行UV展开,
首先我们创建两个物体,然后同时选中他们,UV创建中选择自动。发现自动创建的出现重叠,为了避免重叠,我们需要按住shift按键+右键
出现排布选项,接着选择排布UV。


1.4.2为每个物体添加材质并导出
可以选中物体或者面,右键->指定收藏材质->phong或者blinn,随便改个颜色方便区分。打开材质编辑器窗口,hypershade窗口操作。
文件->导出当前选择->FBX格式导出选项中设置 几何体中:勾选平滑组、平滑网格。然后导出当前选择。
Substance painter中制作PBR贴图
将导出fbx文件通过substance painter软件打开。文件->新建项目->模板使用UE4->文件使用(导出FBX文件)。

若导入后,右上角的项数与之前在Maya中添加材质的数量有关系。

为每个物体的材质进行修改后,文件 -> 导出贴图。


到此,我们具备了物体,具备了PBR纹理贴图。这些贴图不仅兼容UE5,同样也能在Maya中使用。
