61.旋转链表
1.题目描述
给你一个链表的头节点
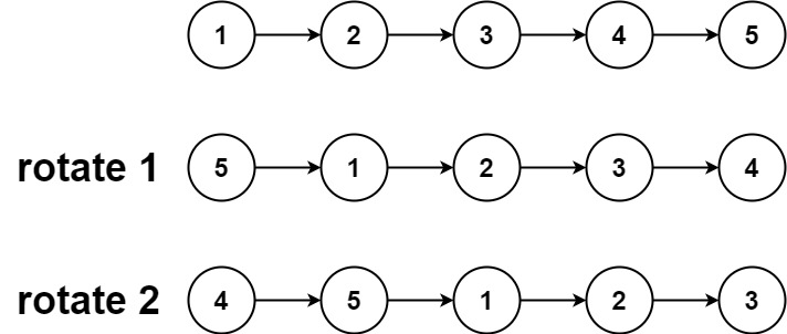
head,旋转链表,将链表每个节点向右移动k个位置。示例 1:
输入:head = [1,2,3,4,5], k = 2 输出:[4,5,1,2,3]示例 2:
输入:head = [0,1,2], k = 4 输出:[2,0,1]提示:
- 链表中节点的数目在范围
[0, 500]内-100 <= Node.val <= 1000 <= k <= 2 * 109
2.解题思路
通过示例1,我们可以发现一个规律:
- 向右旋转1个位置, 其实就是把原链表最后一个元素5,从原来的链表中拿下来,放到了原链表的头部;
- 向右旋转2个位置,其实就是把原链表的最后两个元素4->5,摘下来,链接到原链表的头部;
- 那么如果向右旋转k个位置,其实就是把原链表最后k个元素从原链表中断开,重新链接到原链表的头部;
通过示例2,我们还可以发现另一个规律:
- 当我们旋转的步数k>n,其中n为链表中的元素个数时,其实真正有效的旋转次数为k%n次,即链表中有3个元素,旋转4个位置,其实就等价于旋转4 % 3 = 1个位置
那么本题思路就很清晰了,我们需要先求出链表的元素个数n,使得k%=n,从而得到有效的旋转次数。接下来就找倒数第n-k的元素的位置,以及它的前一个位置,因为我们要将它从原链表中断开,所以就需要使用它的前一个位置pre,令pre.next = null;找到这个位置cur后,还要找从它开头的最后一个元素的位置,因为我们要把它重新挂到链表的头部,假设这个位置为p,即p.next = head;最终以cur开头的新链表,就是原链表向右旋转k个位置的结果。
3.代码实现
/*** Definition for singly-linked list.* public class ListNode {* int val;* ListNode next;* ListNode() {}* ListNode(int val) { this.val = val; }* ListNode(int val, ListNode next) { this.val = val; this.next = next; }* }*/
class Solution {public ListNode rotateRight(ListNode head, int k) {if (head == null) {return head;}//首先,需要统计出链表中结点个数,k %= n即为有效旋转次数int n = 0;ListNode p = head;while (p != null) {n += 1;p = p.next;}k %= n;if (k == 0) {return head;}//pre指向需要断开位置的前一个位置//cur指向需要断开的位置//旋转k次即为 从cur开始往后的链表 需要放到最前面ListNode pre = null;ListNode cur = head;int i = 0;while (i < n - k) {pre = cur;cur = cur.next;i += 1;}pre.next = null;//使用指针p去找cur的末尾位置p = cur;while (p.next != null) {p = p.next;}p.next = head;return cur;}
}


