巴特沃斯滤波器由模拟滤波器设计数字滤波器的双线性变换
数字信号是采样的,频域带宽不再是无穷,有效带宽是 [ − f s / 2 , f s / 2 ] [-f_s/2,f_s/2] [−fs/2,fs/2]。
频率映射
在模拟域中,频率范围是无限的(从- ∞ \infty ∞到+ ∞ \infty ∞),而在数字域中,频率范围是有限的,通常表示为从 − π -\pi −π到 π \pi π(以采样频率的一半为单位,归一化角频率)。
双线性变换法将模拟滤波器的频率响应映射到数字滤波器的频率响应,这个过程涉及到将s平面(模拟域)上的频率映射到z平面(数字域)上的频率。
双线性变换法将模拟滤波器的无限频率范围映射到了数字滤波器的有限频率范围内,但这不是一个简单或直接的“带宽压缩”过程。更准确地说,它是通过一种频率轴的非线性映射方法,使得模拟滤波器的频率响应能够在数字滤波器中得到近似重现,同时保持滤波器的稳定性和避免混叠。
双线性变换的基本原理
双线性变换是一种将模拟滤波器转换成数字滤波器的方法,它通过以下映射实现:
s = 2 T ⋅ z − 1 z + 1 s = \frac{2}{T} \cdot \frac{z - 1}{z + 1} s=T2⋅z+1z−1
其中, s s s是拉普拉斯变换中的复频率变量, z z z是Z变换中的复变量, T T T是采样周期。
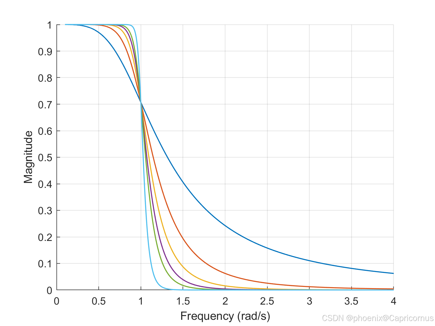
巴特沃斯(Butterworth)滤波器的幅值响应
N阶的模拟Butterworth低通滤波器,其传递函数可以表示为:
H ( s ) = 1 1 + ( s ω c ) 2 N H(s) = \frac{1}{\sqrt{1 + \left(\frac{s}{\omega_c}\right)^{2N}}} H(s)=1+(ωcs)2N1
其中, ω c \omega_c ωc是模拟滤波器的截止频率。
应用双线性变换
将双线性变换应用于上述传递函数,我们得到数字滤波器的传递函数 $H(z))。首先,将 s s s替换为双线性变换的表达式:
s = 2 T ⋅ z − 1 z + 1 s = \frac{2}{T} \cdot \frac{z - 1}{z + 1} s=T2⋅z+1z−1
代入 H ( s ) H(s) H(s)中,得到:
H ( z ) = 1 1 + ( 2 T ⋅ z − 1 z + 1 ω c ) 2 N H(z) = \frac{1}{\sqrt{1 + \left(\frac{\frac{2}{T} \cdot \frac{z - 1}{z + 1}}{\omega_c}\right)^{2N}}} H(z)=1+(ωcT2⋅z+1z−1)2N1
幅值响应
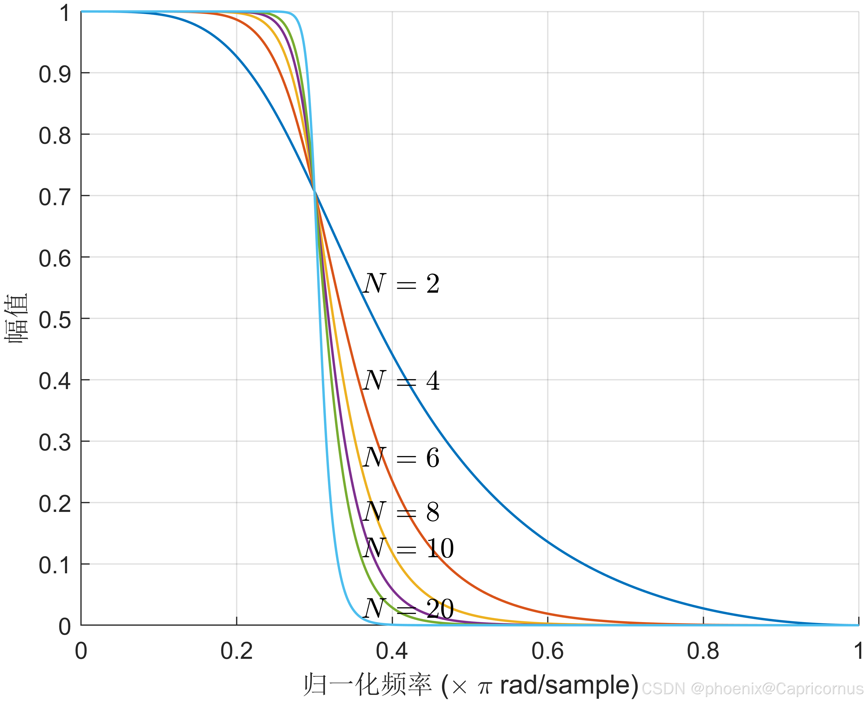
为了求解数字滤波器的幅值响应,我们通常考虑 $z = e^{j\omega T}),其中 ω \omega ω是数字频率。将 z z z替换为 $e^{j\omega T}),得到:
H ( e j ω T ) = 1 1 + ( 2 T ⋅ e j ω T − 1 e j ω T + 1 ω c ) 2 N H(e^{j\omega T}) = \frac{1}{\sqrt{1 + \left(\frac{\frac{2}{T} \cdot \frac{e^{j\omega T} - 1}{e^{j\omega T} + 1}}{\omega_c}\right)^{2N}}} H(ejωT)=1+(ωcT2⋅ejωT+1ejωT−1)2N1
进一步简化:
H ( e j ω T ) = 1 1 + ( 2 ω c T ⋅ e j ω T − 1 e j ω T + 1 ) 2 N H(e^{j\omega T}) = \frac{1}{\sqrt{1 + \left(\frac{2}{\omega_c T} \cdot \frac{e^{j\omega T} - 1}{e^{j\omega T} + 1}\right)^{2N}}} H(ejωT)=1+(ωcT2⋅ejωT+1ejωT−1)2N1
频率预畸变
为了确保数字滤波器的截止频率与模拟滤波器的截止频率一致,需要进行频率预畸变。从模拟角频率 Ω \Omega Ω 到数字角频率 ω \omega ω 的映射关系:
ω = 2 T tan − 1 ( Ω T 2 ) \omega = \frac{2}{T} \tan^{-1}\left(\frac{\Omega T}{2}\right) ω=T2tan−1(2ΩT)
order = [2,4,6,8,10,20];
模拟滤波器通常使用归一化截止频率,即截止频率映射为 1 1 1。


关键点
-
非线性映射:这个映射是非线性的,意味着模拟频率和数字频率之间不是简单的比例关系。低频部分的映射较为接近线性,但在高频处会变得越来越非线性。
-
频率预畸变:为了补偿这种非线性映射,在设计过程中通常需要对模拟滤波器的截止频率进行预畸变处理,以确保转换后的数字滤波器具有预期的频率响应。
-
无混叠:双线性变换的一个重要特性是它避免了混叠现象,因为整个jΩ轴(模拟频率轴)被映射到了z平面上的单位圆上,而不是像冲激响应不变法那样可能导致混叠。
