【Java知识】高性能网络框架Mina详细介绍
文章目录
- Mina概述
- MINA 的核心组件:
- MINA 的线程模型:
- MINA 的性能:
- 文档和教程:
- 社区和支持:
 
- 🤔 MINA框架的线程模型具体是怎样的?
- mina自定义协议的实现
- 使用mina实现完整的信息收发
 
Mina概述
Apache MINA 是一个高性能、高可扩展性的网络应用框架,它通过Java NIO提供了一个抽象的、事件驱动的异步API,用于各种传输协议,如TCP/IP和UDP/IP。MINA 被广泛用于开发需要高性能和高并发处理能力网络应用。
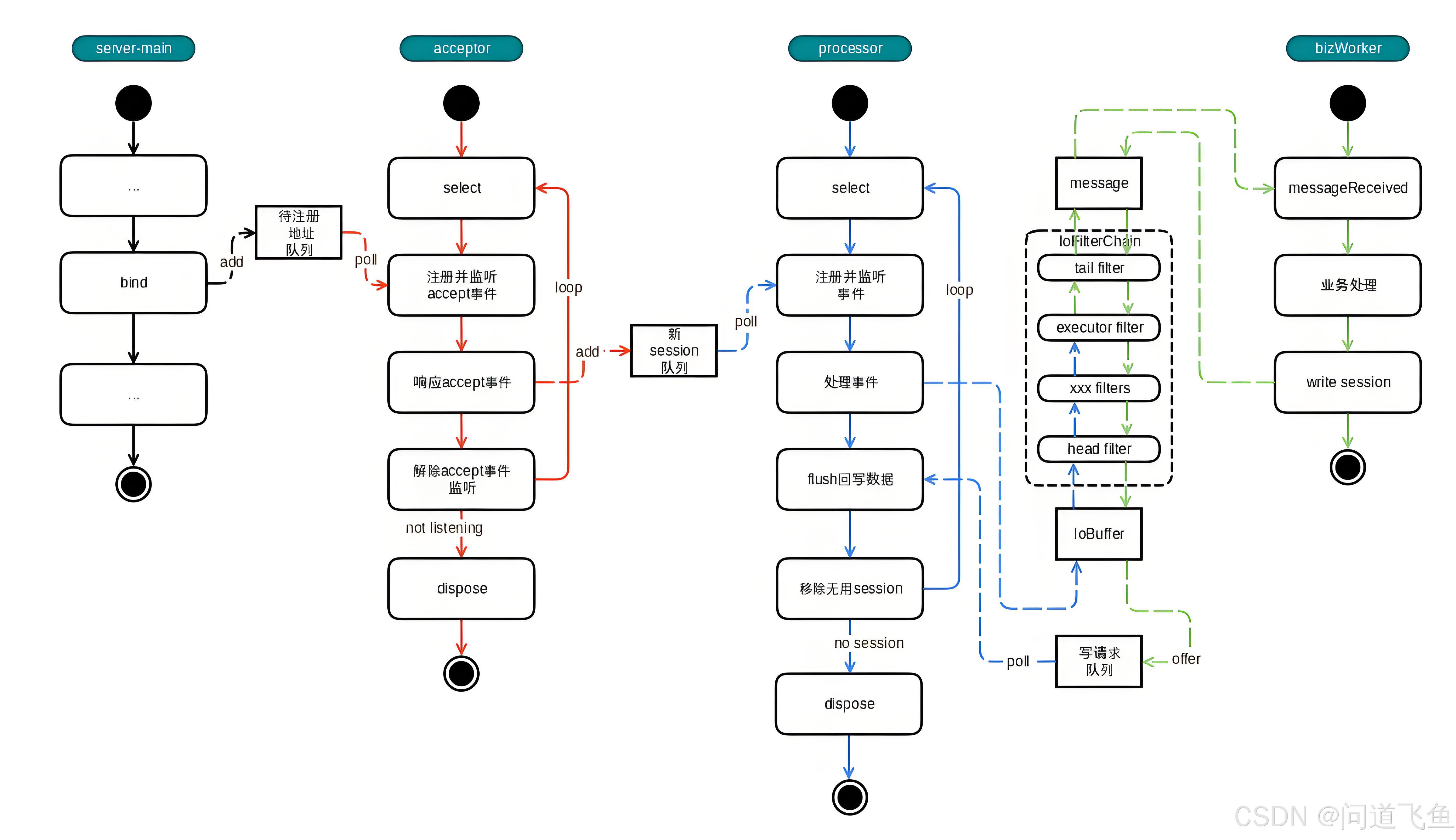
MINA 的核心组件:
-  IoService:这是MINA框架的最底层,负责具体的IO相关工作。典型的代表有 IoSocketAcceptor和IoSocketConnector,分别对应TCP协议下的服务端和客户端的IOService。它们隐藏了底层IO的细节,提供了统一的基于事件的异步IO接口 。
-  IoFilterChain:MINA的设计理念之一是将业务代码和数据包处理代码分离,业务代码只专注于业务逻辑,其他的逻辑如数据包的解析、封装、过滤等则交由IoFilterChain来处理。IoFilterChain可以看作是MINA处理流程的扩展点,开发者可以通过往Chain中添加IoFilter来增强处理流程,而不会影响后面的业务逻辑代码 。 
-  IoHandler:这是实现业务逻辑的地方,需要开发者自己实现这个接口。IoHandler可以看作是Mina处理流程的终点,每个IoService都需要指定一个IoHandler 。 
-  IoSession:这是对底层连接的封装,一个IoSession对应于一个底层的IO连接。通过IoSession,可以获取当前连接相关的上下文信息,以及向远程peer发送数据 。 
-  IoProcessor:在服务器端,bind一个端口后,会创建一个Acceptor线程来负责监听工作。这个线程的工作只有一个:调用Java NIO接口在该端口上select connect事件,获取新建的连接后,封装成IoSession,交由后面的Processor线程处理 。 
MINA 的线程模型:
MINA 支持高度可定制的线程模型,包括单线程、一个线程池或多个线程池(例如SEDA)。这使得开发者可以根据具体的应用需求和系统环境来优化线程使用,从而提高性能 。
- Acceptor Thread:用于接收客户端的连接请求。
- Connector Thread:客户端的连接线程模型,将客户端与服务器的连接导入到I/O processor线程模型中。
- I/O Processor Thread:主要负责接收和发送数据。
- I/O Handler Thread:如果设置了“threadPool”过滤器,则使用设置的线程池产生线程进行业务逻辑处理。
MINA 的性能:
MINA 在处理大量连接时表现出色,特别适合构建高吞吐量、低延迟的服务端应用。其高效的I/O模型、事件驱动架构、可扩展的线程模型和协议无关性等特点,使其成为高性能网络应用开发的优选框架 。
文档和教程:
Apache MINA 提供了丰富的文档和教程,帮助开发者快速上手和深入了解MINA的各个方面。包括快速入门指南、日志配置、特定传输配置、集成Spring等 。
社区和支持:
MINA 拥有一个活跃的社区,开发者可以通过邮件列表、IRC等渠道获取支持和交流经验 。
 MINA 通过其优雅的设计和强大的功能,为开发高性能网络应用提供了强有力的支持。
🤔 MINA框架的线程模型具体是怎样的?
Apache MINA 框架的线程模型是其高性能网络编程的关键。以下是MINA线程模型的核心组成部分:
 
-  Acceptor Thread: - 用于接收客户端的连接请求。
- 当调用Acceptor.bind()方法后启动。
- 每个Acceptor只能创建一个Acceptorthread,这个线程模型不能配置,由MINA自身提供。
- IoAcceptor用于监听客户端的连接,每监听一个端口建立一个线程 。
 
-  Connector Thread: - 客户端的连接线程模型,作用与Acceptorthread类似,将客户端与服务器的连接导入到I/Oprocessor线程模型中。
- IoConnector用于与服务端建立连接,每连接一个服务端就建立一个线程。
- 同样由MINA的客户端自动创建,该线程模型也不能进行配置 。
 
- 客户端的连接线程模型,作用与
-  I/O Processor Thread: - 主要负责接收和发送数据。
- 所有的IO操作在服务器与客户端的连接建立后,所有的数据的接收和发送都是由该线程模型来负责的。
- 可以由程序员根据需要进行配置。
- 默认线程数量为CPU核数+1。例如,双核CPU的I/O processor线程的最大数量为3,四核CPU则为5 。
 
-  I/O Handler Thread: - 如果在过滤器链中没有添加“threadPool”过滤器,则业务逻辑处理和IoProcessor使用同一个线程。
- 如果设置了“threadPool”过滤器,则使用设置的线程池产生线程进行业务逻辑处理 。
 
-  线程池的使用: - 通过在IoFilterChain中加入ExecutorFilter,可以将耗时的操作如数据库访问异步执行,从而提高性能。
- ExecutorFilter默认使用- OrderedThreadPoolExecutor作为线程池的实现,保证同一个IoSession中IO请求的顺序 。
 
- 通过在IoFilterChain中加入
-  线程模型的配置: - 可以通过配置IoProcessor的线程数量来优化性能,通常设置为CPU核数+1。
- 对于每个IoService,在创建其实例的时候可以配置该IoService的I/Oprocessor的线程数量 。
 
- 可以通过配置
-  处理流程: - 在单一的Processor线程内部,IO请求的处理流程是单线程顺序处理的。
- 如果在处理过程中有耗时的操作,可以通过引入线程池来避免阻塞Processor线程,从而提高服务器的处理能力 。
 
MINA的线程模型设计允许它在处理大量并发连接时表现出色,特别适合需要高吞吐量和低延迟的网络应用。通过合理配置线程模型,可以进一步提高MINA的性能和可扩展性。
mina自定义协议的实现
在Apache MINA框架中实现自定义协议通常涉及以下几个步骤:
-  定义协议数据结构:首先,你需要定义你的协议格式。这通常涉及到创建一个类来表示协议中的数据结构。例如,你可能有一个 CustomPack类,它包含长度、标志和内容等字段 。
-  实现ProtocolEncoder:你需要将Java对象转换成二进制流。这可以通过继承 ProtocolEncoderAdapter类或实现ProtocolEncoder接口来完成。在编码器中,你需要处理如何将你的协议对象编码为字节缓冲区 。public class CustomProtocolEncoder implements ProtocolEncoder {private final Charset charset;public CustomProtocolEncoder() {this.charset = Charset.defaultCharset();}public CustomProtocolEncoder(Charset charset) {this.charset = charset;}@Overridepublic void encode(IoSession session, Object message, ProtocolEncoderOutput out) throws Exception {// 将对象编码为字节缓冲区} }
-  实现ProtocolDecoder:解码器的任务是将接收到的字节缓冲区解码为Java对象。这通常涉及到读取字节缓冲区并根据你的协议结构重建对象。可以通过继承 ProtocolDecoderAdapter类或实现ProtocolDecoder接口来完成 。public class CustomProtocolDecoder extends ProtocolDecoderAdapter {private CharsetDecoder decoder;public CustomProtocolDecoder(Charset charset){this.decoder = charset.newDecoder();}@Overridepublic void decode(IoSession session, IoBuffer in, ProtocolDecoderOutput out) throws Exception {// 将字节缓冲区解码为对象} }
-  创建ProtocolCodecFactory:这个工厂类负责生成编码器和解码器的实例。你需要实现 ProtocolCodecFactory接口,并在其中提供你的编码器和解码器的实例 。public class CustomProtocolCodecFactory implements ProtocolCodecFactory {private final CustomProtocolDecoder decoder;private final CustomProtocolEncoder encoder;public CustomProtocolCodecFactory() {this.decoder = new CustomProtocolDecoder(Charset.forName("UTF-8"));this.encoder = new CustomProtocolEncoder(Charset.forName("UTF-8"));}@Overridepublic ProtocolDecoder getDecoder(IoSession session) throws Exception {return decoder;}@Overridepublic ProtocolEncoder getEncoder(IoSession session) throws Exception {return encoder;} }
-  配置MINA使用自定义协议:在你的服务端或客户端的IoFilterChain中添加 ProtocolCodecFilter,并使用你的ProtocolCodecFactory实例来配置它 。IoConnector connector = new NioSocketConnector(); connector.getFilterChain().addLast("mycoder", new ProtocolCodecFilter(new CustomProtocolCodecFactory(Charset.forName("UTF-8"))));
-  处理业务逻辑:创建一个 IoHandler实现,用于处理网络事件和业务逻辑。
通过这些步骤,你可以在MINA框架中实现自定义协议,从而满足特定的网络通信需求。
使用mina实现完整的信息收发
使用Apache MINA实现完整的信息收发,通常涉及以下几个步骤:
-  定义协议数据结构:首先,需要定义你的协议格式。这通常涉及到创建一个类来表示协议中的数据结构。例如,你可能有一个 CustomPack类,它包含长度、标志和内容等字段。
-  实现ProtocolEncoder:将Java对象转换成二进制流。这可以通过继承 ProtocolEncoderAdapter类或实现ProtocolEncoder接口来完成。在编码器中,你需要处理如何将你的协议对象编码为字节缓冲区。public class CustomProtocolEncoder implements ProtocolEncoder {private final Charset charset;public CustomProtocolEncoder() {this.charset = Charset.defaultCharset();}public CustomProtocolEncoder(Charset charset) {this.charset = charset;}@Overridepublic void encode(IoSession session, Object message, ProtocolEncoderOutput out) throws Exception {// 将对象编码为字节缓冲区} }
-  实现ProtocolDecoder:解码器的任务是将接收到的字节缓冲区解码为Java对象。这通常涉及到读取字节缓冲区并根据你的协议结构重建对象。可以通过继承 ProtocolDecoderAdapter类或实现ProtocolDecoder接口来完成。public class CustomProtocolDecoder extends ProtocolDecoderAdapter {@Overridepublic void decode(IoSession session, IoBuffer in, ProtocolDecoderOutput out) throws Exception {// 将字节缓冲区解码为对象} }
-  创建ProtocolCodecFactory:这个工厂类负责生成编码器和解码器的实例。你需要实现 ProtocolCodecFactory接口,并在其中提供你的编码器和解码器的实例。public class CustomProtocolCodecFactory implements ProtocolCodecFactory {private final CustomProtocolDecoder decoder;private final CustomProtocolEncoder encoder;public CustomProtocolCodecFactory() {this.decoder = new CustomProtocolDecoder();this.encoder = new CustomProtocolEncoder();}@Overridepublic ProtocolEncoder getEncoder(IoSession session) throws Exception {return encoder;}@Overridepublic ProtocolDecoder getDecoder(IoSession session) throws Exception {return decoder;} }
-  配置MINA使用自定义协议:在你的服务端或客户端的IoFilterChain中添加 ProtocolCodecFilter,并使用你的ProtocolCodecFactory实例来配置它。IoConnector connector = new NioSocketConnector(); connector.getFilterChain().addLast("mycoder", new ProtocolCodecFilter(new CustomProtocolCodecFactory()));
-  处理业务逻辑:创建一个 IoHandler实现,用于处理网络事件和业务逻辑。public class MyHandler extends IoHandlerAdapter {@Overridepublic void messageReceived(IoSession session, Object message) throws Exception {// 处理接收到的消息}@Overridepublic void messageSent(IoSession session, Object message) throws Exception {// 处理发送的消息}// 其他事件处理方法... }
-  启动服务端和客户端:最后,启动服务端和客户端,并通过 IoSession进行消息的发送和接收。// 服务端 IoAcceptor acceptor = new NioSocketAcceptor(); acceptor.setHandler(new MyHandler()); acceptor.bind(new InetSocketAddress(8080));// 客户端 IoConnector connector = new NioSocketConnector(); connector.setHandler(new MyHandler()); ConnectFuture future = connector.connect(new InetSocketAddress(8080)); IoSession session = future.awaitUninterruptibly().getSession(); session.write("Hello, Mina!");
以上步骤展示了如何在MINA框架中实现自定义协议的完整信息收发过程。在实际应用中,你可能需要根据具体需求调整协议结构、编码器、解码器和业务逻辑处理器的实现。更多详细信息和示例代码,可以参考搜索结果中提供的博客文章和教程 。
