拉普拉斯频域滤波器与高斯高通滤波器等价
目录
- 拉普拉斯
- 三种空域的拉普拉斯模板
- 高斯频域滤波器
- 拉普拉斯频域滤波器与所谓高斯高通滤波器之间的关系
- 写在后面的话
拉普拉斯
先看空域的拉普拉斯核

禹晶、肖创柏、廖庆敏《数字图像处理(面向新工科的电工电子信息基础课程系列教材)》P101
观察频率响应函数,显然是高通滤波器。下面两种情况就是相差一个符号。




空域中从一个单位冲激中减去一个低通核产生一个高通核。 1 − 高斯低通 = 8 邻域拉普拉斯 1-高斯低通=8邻域拉普拉斯 1−高斯低通=8邻域拉普拉斯,与上面的相差 − 1 / 8 -1/8 −1/8的系数。





实际上就是一个抛物面,系数控制增益。注意只考虑了两个方向,在推导过程中,对角方向不容易引入。


拉普拉斯频域滤波器计算ifft就是空域模板。

截取中心 3 × 3 3\times3 3×3。

频率响应

截取中心 5 × 5 5\times5 5×5。


越完整越逼近,总之是一个高通滤波。
三种空域的拉普拉斯模板
三种空域的拉普拉斯模板的频率响应(调整了系数,为了和对应的三种平滑模板互补)。第一种是四方向的。


后两个是8方向的。




毕竟离散化了,但是样子还是像的。最后一个就是那个和高斯平滑模板互补的。
高斯频域滤波器





频域中不常使用高斯滤波器,主要是因为高斯函数在频域中的频率响应不是理想的。在频域中,高斯函数的频率响应是指数衰减的形式,而不是严格的截止或带通特性。这意味着高斯滤波器在频域中无法提供明确的截止频率或带通范围。
一看就不是一个好的频域滤波器,陡度太小了。

拉普拉斯频域滤波器与所谓高斯高通滤波器之间的关系
函数 e − x 2 e^{-x^2} e−x2 的泰勒展开(或称为麦克劳林级数,因为它是在 x = 0 x = 0 x=0 处展开的)可以基于 e x e^x ex 的已知泰勒级数来推导。 e x e^x ex 的泰勒级数为:
e x = 1 + x + x 2 2 ! + x 3 3 ! + ⋯ = ∑ n = 0 ∞ x n n ! e^x = 1 + x + \frac{x^2}{2!} + \frac{x^3}{3!} + \cdots = \sum_{n=0}^{\infty} \frac{x^n}{n!} ex=1+x+2!x2+3!x3+⋯=n=0∑∞n!xn
将 − x 2 -x^2 −x2 替换 x x x 得到 e − x 2 e^{-x^2} e−x2 的泰勒级数:
e − x 2 = 1 + ( − x 2 ) + ( − x 2 ) 2 2 ! + ( − x 2 ) 3 3 ! + ⋯ = ∑ n = 0 ∞ ( − x 2 ) n n ! e^{-x^2} = 1 + (-x^2) + \frac{(-x^2)^2}{2!} + \frac{(-x^2)^3}{3!} + \cdots = \sum_{n=0}^{\infty} \frac{(-x^2)^n}{n!} e−x2=1+(−x2)+2!(−x2)2+3!(−x2)3+⋯=n=0∑∞n!(−x2)n
简化上述表达式:
e − x 2 = 1 − x 2 + x 4 2 ! − x 6 3 ! + x 8 4 ! − ⋯ e^{-x^2} = 1 - x^2 + \frac{x^4}{2!} - \frac{x^6}{3!} + \frac{x^8}{4!} - \cdots e−x2=1−x2+2!x4−3!x6+4!x8−⋯
或者写作:
e − x 2 = ∑ n = 0 ∞ ( − 1 ) n x 2 n n ! e^{-x^2} = \sum_{n=0}^{\infty} \frac{(-1)^n x^{2n}}{n!} e−x2=n=0∑∞n!(−1)nx2n
这是 e − x 2 e^{-x^2} e−x2 在 x = 0 x = 0 x=0 处的泰勒级数展开。这个级数在所有实数 x x x 上都是收敛的。
结论, 1 − e − D 2 ≈ D 2 1 - e^{-D^2} \approx D^2 1−e−D2≈D2。

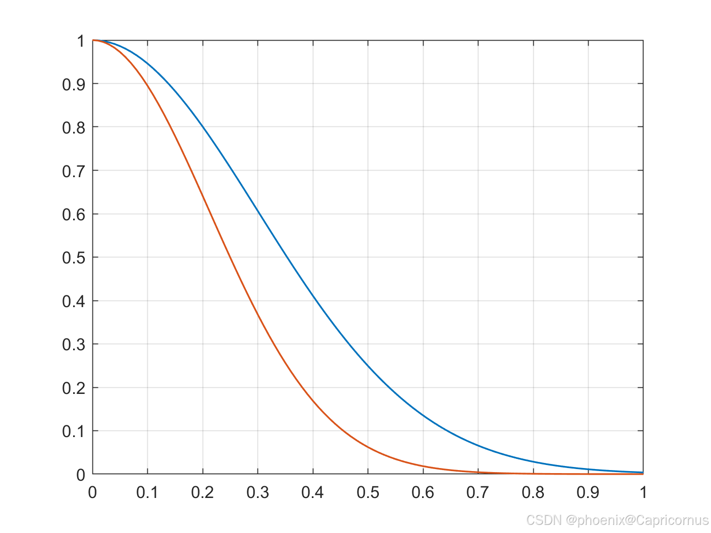
所以所谓的高斯高通通过泰勒展开,在近似的情况下,与拉普拉斯频域滤波器等价。图中是差得远些, D < 1 D<1 D<1的情况下余项的值较大。理论上近似。

D > 1 D>1 D>1越来越接近。

写在后面的话
某人构造出一个指数滤波器。


模拟滤波器都有阶数 N N N。我想是这个原因某人就构造出一个指数低通滤波器,以及相应的高通滤波器。 1 1 1减去指数函数就不是指数函数了, 1 1 1减去高斯函数也不是高斯了。
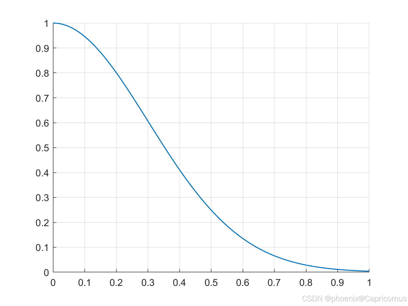
巴特沃斯模拟低通滤波器,由幅值平方函数定义,在截止频率处幅值从最大值下降到它的 0.707,经典的3db。冈萨雷斯直接写高斯低通滤波器,分母有个2,这样截止频率0.607,比不上巴特沃斯的0.707,但是超过0.5了。图中 D 0 = 0.3 D_0=0.3 D0=0.3。但是如果没有这个 2 2 2,截止频率处下降到多少呢?

所以这样的指数滤波器有何用?分布就是分布,原来一个不起眼的 2 2 2,居然还很有用。

